Btw-fraude met leveringen van bloemen aan bedrijven in Hongarije

Btw-fraude met leveringen van bloemen aan bedrijven in Hongarije

De ondernemersactiviteiten van X BV bestaan uit de im- en export van en de groothandel in bloemen, planten en aanverwante artikelen. Zij koopt haar producten hoofdzakelijk bij bloemenveilingen in Nederland. Nagenoeg alle bloemen en planten worden verkocht aan Hongaarse bedrijven.

Bij X BV is door de Belastingdienst in samenwerking met de Hongaarse belastingautoriteiten een boekenonderzoek ingesteld wegens vermeende btw-fraude in Hongarije. Lopende het boekenonderzoek is op 1 februari 2016 een verzoek gedaan bij de voorzieningenrechter om conservatoir beslag te leggen voor een vordering van € 1.200.000 ter zake op te leggen naheffingsaanslagen omzetbelasting over de jaren 2011 tot en met 2015.

Verdedigingsbeginsel

Gerechtshof Amsterdam komt tot het oordeel dat het verdedigingsbeginsel niet is geschonden. De omstandigheden, te weten het wachten op voor het onderzoek relevante informatie uit Roemenië, de noodzaak om binnen zes weken het onderzoek af te ronden, de belastingschuld vast te stellen en de naheffingsaanslagen uit te reiken, in combinatie met de gegronde vrees voor verduistering, is een voldoende rechtvaardiging voor de schending van het recht van X BV om voorafgaand aan de uitreiking van de naheffingsaanslagen haar standpunt naar behoren kenbaar te maken.

Niet in geschil is dat X BV effectief bezwaar heeft kunnen maken. Voorts acht het Hof aannemelijk dat na afloop van de bezwaarprocedure eventuele nadelige financiële gevolgen van het opleggen van de belastingaanslag ongedaan kunnen worden gemaakt.

Bij deze uitkomst komt het Hof niet toe aan de zogenoemde ‘andere afloop toets’.

Artikel 8:42 Awb geschonden?

De Belastingdienst heeft geloofwaardig verklaard dat hij over de door X BV aangehaalde stukken niet beschikt noch heeft beschikt. Dit brengt mee dat hij niet gehouden is deze stukken in te brengen en dat van schending van artikel 8:42 Awb geen sprake is.

Nultarief

Volgens het Hof is niet in geschil dat materieel is voldaan aan alle voorwaarden voor toepassing van het nultarief.

Fraude in de keten bewezen?

Het Hof is van oordeel dat de rechtbank terecht en op goede gronden heeft geoordeeld dat de fraude in de keten is bewezen. Het Hof acht de schematische weergave van de keten zoals opgesteld door de Hongaarse belastingdienst aannemelijk op grond van de feiten en omstandigheden vermeld in de gedingstukken.

Wist of had belanghebbende van de fraude in de keten kunnen weten?

Anders dan de rechtbank, is het Hof van oordeel dat X BV had moeten weten van de btw-fraude. Er waren diverse feiten en omstandigheden die aanleiding gaven tot een verhoogde zorgplicht. X BV heeft haar zorgplicht ernstig verzaakt.

X BV treft het verwijt dat zij geen enkel toezicht heeft gehouden op de uit haar naam door derden gedane bestellingen en betalingen, noch op het transport van de bloemen/planten waarop de onderhavige correcties betrekking hebben. Zij heeft zichzelf, al dan niet bewust, in een positie gemanoeuvreerd waarin zij in wezen de bedrijfsvoering uit handen heeft gegeven aan derden en tegelijkertijd geen (toe)zicht hield op het handelen van die derden. Daardoor heeft zij de fraude in de keten niet opgemerkt, laat staan in reactie daarop passende maatregelen getroffen. Dat de afnemers toentertijd beschikten over een geldig btw-nummer, is niet voldoende om anders te oordelen. Door haar handelwijze had X BV zelfs de meest evidente signalen van fraude, niet kunnen onderkennen. En dat valt haar aan te rekenen. Door haar handelen/nalaten heeft de fraude in de keten jarenlang voortgang kunnen vinden en heeft de Hongaarse belastingdienst veel btw-inkomsten gederfd. In elk geval kan niet worden gezegd dat X BV alles heeft gedaan wat redelijkerwijs van haar verwacht mocht worden. Derhalve kwalificeert zij niet als een ondernemer te goeder trouw en moet haar het recht op aftrek van voorbelasting worden geweigerd (vgl. Kittel en Recolta, r.o. 55-59 en Mecsek-Gabona, r.o. 47, 50 en met name 54).

Dat X BV geen waarschuwing van de Belastingdienst heeft ontvangen, doet aan het voorstaande niet af. Het is immers aan X BV om voldoende zorgvuldigheid te betrachten.

Neutraliteitsbeginsel

De vraag of over de verkopen later in de keten al dan niet btw aan de schatkist is betaald, is niet relevant voor de beantwoording van de vraag of zijn leverancier, i.c. X BV, recht op aftrek van voorbelasting heeft. Daarvoor is enkel van belang of aan de ter zake geldende voorwaarden, waaronder begrepen de goede trouw van degene die zich op dit recht beroept, is voldaan.

Voorts volgt uit het arrest Italmoda, r.o. 48, dat de kernfunctie van het recht op aftrek in de btw met het oog op de waarborg van volkomen belastingneutraliteit er niet aan de in de weg staat dat dat recht wordt geweigerd aan een belastingplichtige in geval van dat een deelnemer niet te goeder trouw is. Het beroep op het neutraliteitsbeginsel faalt derhalve.

Gerechtshof
Instantie
Gerechtshof Amsterdam
Datum uitspraak
27-10-2020
Datum publicatie
06-01-2021
Zaaknummer
19/00681, 19/00682
Rechtsgebieden
Belastingrecht
Bijzondere kenmerken
Hoger beroep
Inhoudsindicatie

Omzetbelasting. Fraude met leveringen van bloemen aan bedrijven in Hongarije; wetenschap bij belanghebbende? Omdat de inspecteur de gegronde vrees voor verduistering aannemelijk maakt, is de schending van het verdedigingsbeginsel gerechtvaardigd.

Vindplaatsen
Rechtspraak.nl
Verrijkte uitspraak

Uitspraak

GERECHTSHOF AMSTERDAM

kenmerken 19/00681 en 19/00682

27 oktober 2020

uitspraak van de tweede meervoudige belastingkamer

op het hoger beroep van

de inspecteur van de Belastingdienst, de inspecteur,

tegen de uitspraak van 22 maart 2019 in de zaken met kenmerken 17/1501 en HAA 17/1502 van de rechtbank Noord-Holland (hierna: de rechtbank) in het geding tussen

[belanghebbende] B.V., gevestigd te [plaats 1] , belanghebbende,

gemachtigde: mr. M.H.W.N. Lammers (Jaeger Advocaten- Belastingkundigen)

en

de inspecteur.

1Ontstaan en loop van het geding

1.1.1.De inspecteur heeft met dagtekening 14 maart 2016 aan belanghebbende over het tijdvak 1 januari 2011 tot en met 31 december 2011 een naheffingsaanslag omzetbelasting opgelegd voor een bedrag van € 160.038. Daarbij is € 22.480 aan heffingsrente in rekening gebracht.

1.1.2.De inspecteur heeft met dagtekening 14 maart 2016 aan belanghebbende over het tijdvak 1 januari 2012 tot en met 31 december 2015 een naheffingsaanslag omzetbelasting opgelegd voor een bedrag van € 1.039.554. Daarbij is € 60.525 aan belastingrente in rekening gebracht.

1.2.De inspecteur heeft – na daartegen door belanghebbende gemaakt bezwaar – bij uitspraken van 22 april 2017 de naheffingsaanslagen gehandhaafd. Belanghebbende heeft beroep bij de rechtbank ingesteld.

1.3.De rechtbank heeft bij de uitspraak van 22 maart 2019 als volgt beslist (belanghebbende en de inspecteur zijn in die uitspraak aangeduid als ‘eiseres’ respectievelijk ‘verweerder’):

“De rechtbank:

– verklaart de beroepen gegrond;

– vernietigt de uitspraken op bezwaar;

– vernietigt de naheffingsaanslagen omzetbelasting en de rentebeschikkingen;

– veroordeelt verweerder tot betaling aan eiseres van een bedrag van € 333,33 aan immateriële schadevergoeding en tot een bedrag van € 1.278 aan proceskosten;

– veroordeelt de Minister tot betaling aan eiseres van een bedrag van € 666,67 aan immateriële schadevergoeding;

– draagt verweerder op het betaalde griffierecht van € 334 aan eiseres te vergoeden.”

1.4.De inspecteur heeft tegen de uitspraak van de rechtbank op 30 april 2019 hoger beroep bij het Hof ingesteld. Belanghebbende heeft een verweerschrift ingediend.

1.5.Belanghebbende heeft op 31 augustus 2020 een pleitnota ingediend.

1.6.Het onderzoek ter zitting heeft plaatsgevonden op 1 september 2020. Van het verhandelde ter zitting is een proces-verbaal opgemaakt dat met deze uitspraak wordt meegezonden

2Feiten

2.1.De rechtbank heeft in haar uitspraak de navolgende feiten vastgesteld:

“1. Eiseres is opgericht en actief sinds 21 mei 2008. Aandeelhouders waren vanaf de oprichting de heer [aandeelhouder 1] (10.800 aandelen) en de heer [aandeelhouder 2] (7.200 aandelen), beide woonachtig te Hongarije. Op 13 januari 2010 heeft de heer [aandeelhouder 1] al zijn aandelen verkocht aan mevrouw [aandeelhouder 3] , woonachtig te Hongarije, de ex-vrouw van de heer [aandeelhouder 2] . Tot deze aandelenoverdracht was de heer [aandeelhouder 1] bestuurder van eiseres. Vanaf de datum van de aandelenoverdracht tot 2 februari 2012 is mevrouw [aandeelhouder 3] bestuurder van eiseres. Op 2 februari 2012 zijn alle aandelen verkocht aan [ltd] Ltd., gevestigd te [plaats 2] . Vanaf die datum is de heer [bestuurder] , woonachtig in Nederland, bestuurder van eiseres.

2. De ondernemersactiviteiten van eiseres bestaan uit de im- en export van en de groothandel in bloemen, planten en aanverwante artikelen. Zij koopt haar producten hoofdzakelijk bij de bloemenveilingen te Aalsmeer en Naaldwijk (van [coöperatie] ). Hierbij is sprake van kopen op afstand per computer met inlogcodes. Daarnaast worden rechtstreeks kleine hoeveelheden bloemen en planten ingekocht bij kwekers in Nederland. In de periode in kwestie zijn ook rozen ingekocht in Ecuador.

3. Nagenoeg alle bloemen en planten verkoopt eiseres aan Hongaarse bedrijven. Voor de onderhavige naheffingsaanslagen ging het om de volgende afnemers en bedragen:

2011

– [kft 1] Kft. € 2.266.208

– [kft 2] Kft. € 401.106

2012

– [kft 2] Kft. € 389.003

– [kft 3] Kft. € 2.853.578

2013

– [kft 2] Kft. € 203.680

– [kft 3] Kft. € 253.051

– [kft 4] Kft. € 3.317.074

2014

– [kft 2] Kft. € 583

– [kft 4] Kft. € 308.589

– [kft 5] Kft. € 4.649.094

2015

– [kft 5] Kft. € 355.039

– [BV 1] D.O.O. € 4.996.253.

Op al deze levering[en] is door eiseres het nultarief toegepast wegens intracommunautaire leveringen. Het transport van de goederen van Nederland naar Hongarije vond in de meeste gevallen plaats via het Hongaarse bedrijf [kft 6] Kft. (eventueel via tussenschakel C.V. [CV] ). De heer [aandeelhouder 1] is de statutaire vertegenwoordiger dan wel aandeelhouder/bestuurder van [kft 6] Kft. Eigenaresse is mevrouw [eigenaresse] .

4. Bij eiseres is door verweerder in samenwerking met de Hongaarse belastingautoriteiten een boekenonderzoek ingesteld wegens vermeende btw-fraude in Hongarije. Lopende het boekenonderzoek is op 1 februari 2016 een verzoek gedaan bij de voorzieningenrechter om conservatoir beslag te leggen voor een vordering van € 1.200.000 ter zake op te leggen naheffingsaanslagen omzetbelasting over de jaren 2011 tot en met 2015. Dit verzoek is door de voorzieningenrechter gehonoreerd onder de voorwaarde dat binnen zes weken een naheffingsaanslag zou volgen. Op 3 februari 2016 is onder eiseres conservatoir beslag gelegd voor een bedrag van € 1.200.000. Op 10 maart 2016 is een conceptrapport van het boekenonderzoek met die dagtekening aan eiseres toegezonden. Met dagtekening 14 maart 2016 zijn vervolgens op 16 maart 2016 de twee naheffingsaanslagen aan eiseres uitgereikt.

5. In het rapport van het boekonderzoek is onder meer het volgende opgenomen: (…) [Hof: zie toelichting 2.2 hieronder]

6. Verweerder heeft in het kader van het onderzoek inlichtingen ingewonnen bij de Hongaarse Belastingdienst. Ten aanzien van de diverse afnemers van eiseres heeft dit de volgende informatie opgeleverd:

[kft 2] Kft.

“The company did not submit any returns from 2012. HU company is registered in a block of flats, unattainable.

(…)

[naam 1] is imprisoned since 26.11.2013, however a statement was taken up with the named person in prison based on the statement the following was revealed:

(…)

– As far as he knows, returns of the company were submitted by the accountant”

[kft 3] Kft

“HU representative could not be contacted.

According to SCAC response sent in connection to SK flower purchaser of HU company, it was stated that the SK company is unattainable, IC acquisition of SK company was not confirmed by SK.

Focus on the audit was to ascertain what happened to the significant amount of flowers acquired by the HU company, were they supplies onward in HU on the domestic market (without taxes paid).

HU company reported high amounts of domestic acquisition from domestic partners, and for IC partners and as a result only a small amount of taxes (few 100.000 HUF) were paid contrary to the high amount of turnover.

Bookkeeping of the HU company was not presented.”

[kft 4] Kft.

“The company is a wholesale trader of flowers, started its activity on the 03.01.2013. Makes acquisition of flowers form NL, which goods are then supplied onward in HU and abroad also. The HU company submits its returns with indicating a small amount of taxes due to be paid, and for the period of 2014Q2 it submitted its VAT return with zero content.

(…) supplies made to [kft 4] Kft. were fictitious.”

[kft 5] Kft.

“The company did submit its returns, paid taxes due however it accepted incoming fictitious invoices from HU companies, thus minimizing the amount of taxes to be paid into the state budget.

(…)

It was ascertained also, that the HU company took part in chain of supplies, where it acted as a buffer (with cross-invoicing also visible). [kft 5] Kft. In fact did not conduct real economic activity: IC and domestic supplies made to [kft 5] Kft. took place between the suppliers (IC and domestic) and the purchasers of [kft 5] Kft. With this method applied, [kft 5] Kft. provided deduction of VAT for its purchasers ( [kft 8] Kft, [kft 7] Kft.) with all the VAT invoices it issued towards the two companies in the fraud scheme.

An assessment of 467.636.000 HUF was made at the company for the period 2014Q1-Q2.”

[BV 1] D.O.O.

“The good was transported directly to the customers of the [BV 1] d.o.o. Hungarian Brunch ( [kft 8] Kft., [kft 7] Kft.), to the address: [adres 1] . The [BV 1] d.o.o. Hungarian Branch indicated the acquisitions from the Dutch company, but they reduced the payable tax with fictitious invoices.

(…)

The only aim of the invoice chain (builted by [aandeelhouder 2] , [aandeelhouder 3] and [aandeelhouder 1] ) was the deduction of the VAT of the [kft 8] Kft. (the invoices were accepted from the [kft 3] Kft., International [kft 8] Kft., [kft 5] Kft., [BV 1] d.o.o. [BV 1] ) and the [kft 8] Kft. realised the profit.”

[kft 8] Kft.

“It was ascertained that the company did not conduct real economic activity at its seat address, it did not dispose of the assets and personnel to conduct business activity.

(…)

It was also ascertained that companies involved in the chain of invoicing ( [kft 3] Kft., International [kft 8] Kft., [kft 5] Kft) were companies who did not gain ownership rights above the purchased goods, the goods were solely ‘invoiced’ through them thus creating the possibility for [kft 8] Kft. to obtain deduction of VAT with the domestic invoices.”

2.2.Het citaat dat in onderdeel 5 in de uitspraak van de rechtbank is opgenomen, is verplaatst naar onderdeel 2.3 van de uitspraak van het Hof en – voor zover het Hof dat voor de te nemen beslissing nodig acht – aangevuld met delen uit het rapport die niet in de uitspraak van de rechtbank zijn opgenomen. Nu de hiervoor vermelde feiten door partijen op zichzelf niet zijn bestreden zal ook het Hof daarvan uitgaan. Het Hof vult de hiervoor vermelde feiten als volgt aan.

2.3.In het rapport van 10 maart 2016 (als genoemd in onderdeel 4 van de rechtbankuitspraak) is onder meer het volgende opgenomen:

“3.1 Aanleiding onderzoek

Door de Hongaarse Belastingdienst is de afgelopen jaren meerdere malen informatie gevraagd en zijn uitgebreide vragen gesteld over de leveringen van het Nederlandse bedrijf aan diverse Hongaarse bedrijven in de periode mei 2008 tot en met 31 december 2014. Er zijn vragen gesteld over de leveringen door het Nederlandse bedrijf aan de Hongaarse bedrijven [kft 9] Kft. [kft 10] Kft., [kft 1] Kft., [kft 2] Kft. en [kft 3] Kft.

De Hongaarse Belastingdienst kon diverse Hongaarse bedrijven niet traceren evenals de personen achter deze bedrijven. Ook was onduidelijk waar en aan wie de goederen uiteindelijk werden afgeleverd. Verder gaf de Hongaarse Belastingdienst aan dat men twijfelde of de goederen welke op de facturen stonden vermeld ook daadwerkelijk geleverd waren.

(…)

Bij de onderzoeken zijn onder meer vrachtwagens nader onderzocht en is de route van de vrachtwagens en de goederen gevolgd tot de definitieve bestemming. Hieruit kwam onder meer naar voren dat de vervoersmaatschappij de goederen naar de uiteindelijke afnemer vervoerde met tussenkomst van een ander bedrijf (goederen werden besteld door een ander bedrijf dan waaraan daadwerkelijk geleverd werd).

Ook is vastgesteld dat goederen volgens de bescheiden werden aangemerkt als ‘transit deliveries’(alleen doorvoer in Hongarije), maar uiteindelijk werden afgeleverd in Hongarije. Verder is vastgesteld dat er meerdere vervoersbescheiden (cmr’s) werden uitgegeven voor dezelfde leveringen. Er is sprake van zgn. “CMR card play”; dit betekent dat chauffeurs verschillende cmr’s bij zich hadden en afhankelijk van een eventuele controle een van de aanwezige cmr’s konden laten zien. Indien in Hongarije controles (van de vrachtwagens; cmr’s) werden uitgevoerd op de leveringen, werden deze leveringen veelal wel teruggevonden in de aangiften van de desbetreffende bedrijven.

Ook heeft de ervaring geleerd dat de vrachtwagens welke de goederen vervoerde de goederen veelal over laden. Goederen uit deze vrachtwagens werden veelal afgeleverd bij de eindgebruiker zonder de juiste vrachtdocumenten of facturen en daarna direct overgeladen voor de kleinhandel.

Soms werden de goederen snel overgeladen op parkeerplaatsen, niet geregistreerde opslagplaatsen of andere voor zulke doeleinden geschikte plaatsen.

Veelal is de route van de goederen niet traceerbaar en is het moeilijk om de werkelijke stroom van de goederen te volgen. (…)

3.2.

Leveringen aan Hongarije

Uit de bestanden van de Belastingdienst (VIES) en de administratie van [belanghebbende] B.V. (in vervolg [belanghebbende] ) is naar voren gekomen dat vanaf de oprichting van de B.V. tot en met 31 december 2015 bloemen en planten etc. zijn geleverd aan nagenoeg alleen Hongaarse bedrijven.

Er is geleverd aan de volgende bedrijven:

1. [kft 9] Kft. , [adres 2] .

VAT nr. HU [nummer 1]

VAT nr. actief: 28 februari 2008

Einddatum VAT nr: 9 december 2013

Er is de periode 2e kwartaal 2008 – 2e kwartaal 2009 voor een bedrag van in totaal

€ 1.072.345,- geleverd door [belanghebbende] aan dit Hongaarse bedrijf.

2. [kft 10] Kft. , [adres 3] .

VAT nr. HU [nummer 2]

VAT nr. actief: 21 februari 2006

Einddatum VAT nr. 3 mei 2010

Er is de periode 4e kwartaal 2008 – 1e kwartaal 2010 voor een bedrag van in totaal

€ 1.361.408,- geleverd door [belanghebbende] aan dit Hongaarse bedrijf.

3. [kft 1] Kft.(naam later gewijzigd in [kft 1] Kft.) , [adres 4] .

VAT nr. HU [nummer 3]

VAT nr. actief: 26 april 2010

Einddatum VAT nr. 7 januari 2013

Er is de periode 1e kwartaal 2010 – 4e kwartaal 2011 voor een bedrag van in totaal

€ 4.408.120,- geleverd door [belanghebbende] aan dit Hongaarse bedrijf.

4. [kft 2] Kft. , [adres 5] .

VAT nr. HU [nummer 4]

VAT nr. actief: 1 juni 2010

Einddatum VAT nr. 8 april 2014

Er is de periode 4e kwartaal 2011 – 1e kwartaal 2014 voor een bedrag van in totaal

€ 994.372,- geleverd door [belanghebbende] aan dit Hongaarse bedrijf.

5. [kft 3] Kft. , [adres 4] .

VAT nr. HU [nummer 5]

VAT nr. actief: 13 januari 2012

Einddatum VAT nr: 1 september 2014

Er is de periode 1e kwartaal 2012 – 1e kwartaal 2013 voor een bedrag van in totaal

€ 3.106.629,- geleverd door [belanghebbende] aan dit Hongaarse bedrijf.

6. [kft 4] Kft. , [adres 6] .

VAT nr. HU [nummer 6]

VAT nr. actief: 3 januari 2013

Einddatum VAT nr. 23 juli 2015

Er is de periode 1e kwartaal 2013 – 1e kwartaal 2014 voor een bedrag van in totaal

€ 3.625.663,- geleverd door [belanghebbende] aan dit Hongaarse bedrijf.

7. [kft 5] Kft. , [adres 7] .

VAT nr. HU [nummer 7]

VAT nr. actief: 9 december 2013

Einddatum VAT nr. n.v.t.

Er is de periode 1e kwartaal 2014 – 1e kwartaal 2015 voor een bedrag van in totaal

€ 5.004.133,- geleverd door [belanghebbende] aan dit Hongaarse bedrijf.

8. [BV 1] D.O.O., [adres 8] .

VAT nr. HU [nummer 8]

VAT nr. actief: 4 december 2014

Einddatum VAT nr. n.v.t.

Er is de periode 1e kwartaal 2015 t/m 31 december 2015 voor een bedrag van in totaal

€ 4.996.253,- geleverd door [belanghebbende] aan dit Hongaarse bedrijf.

Dit geeft per bedrijf per jaar het volgende beeld:

2015 2014 2013 2012 2011 2010 2009 2008
1. 451.571 620.774
2. 232.739 1.123.331 5.338
3. 2.266.208 2.141.912
4. 583 203.680 389.003 401.106
5. 253.051 2.853.578
6. 308.589 3.317.074
7. 355.039 4.649.094
8. 4.996.253
5.351.292 4.958.266 3.773.805 3.242.581 2.667.314 2.374.651 1.574.902 626.112

(…)

3.3.Gang van zaken

3.3.1.

Oprichting en beginperiode B.V.

Bij een van de eerdere onderzoeken is een gesprek gevoerd met de heer [aandeelhouder 1] (overgekomen uit Hongarije) inzake de oprichting van en de gang van zaken bij [belanghebbende] .

Hierbij is het volgende naar voren gekomen.

De heer [aandeelhouder 1] woont al jaren in Hongarije. In Hongarije is hij aandeelhouder/bestuurder van de transportonderneming [kft 6] Kft. De heer [aandeelhouder 1] is benaderd door de heer [aandeelhouder 2] (Hongaar) met het verzoek een bedrijf in Nederland op te richten. De heer [aandeelhouder 2] handelde in Hongarije in bloemen en wilde ook bloemen in Nederland inkopen (met name op de bloemenveiling in Aalsmeer/ [coöperatie] ).

(…)

De heer [bestuurder] regelt en verzorgt verder het vervoer naar Hongarije niet. Dit wordt volledig geregeld en betaald vanuit Hongarije.

Het daadwerkelijke vervoer naar Hongarije vindt nagenoeg geheel plaats door het Hongaarse bedrijf van de heer [aandeelhouder 1] , [kft 6] Kft.

(…)

3.3.2.

Periode 13 januari 2010 – 2 februari 2012

In de periode van 13 januari 2010 tot en met 2 februari 2012 waren volgens de gegevens van de Kamer van Koophandel de heer [aandeelhouder 2] en mevrouw [aandeelhouder 3] de aandeelhouders van [belanghebbende] . Mevrouw [aandeelhouder 3] was in deze periode de bestuurder.

Op 9 september 2015 heeft er een gesprek plaats gevonden met mevrouw [aandeelhouder 3] .

Hierbij heeft zij onder meer het volgende verteld.

Mevrouw [aandeelhouder 3] is ongeveer 10 jaar geleden (2006) door de werkzaamheden van haar ex man ( [aandeelhouder 2] ) in aanraking is gekomen met de bloemensector. Haar ex-man en de heer [aandeelhouder 1] deden zaken met elkaar. Zo is zij in contact gekomen met de heer [aandeelhouder 1] en de heer [bestuurder] .

Volgens mevrouw [aandeelhouder 3] moest haar ex man haar alimentatie betalen en i.p.v. liquide middelen heeft zij aandelen gekregen in [belanghebbende] en is zij als directeur aangesteld.

Volgens mevrouw [aandeelhouder 3] waren in deze periode de heer [aandeelhouder 1] en zijzelf de aandeelhouders van [belanghebbende] en was het de heer [aandeelhouder 1] die binnen [belanghebbende] eigenlijk bepaalde wat er gebeurde.

Haar werkzaamheden als directeur hielden volgens mevr. [aandeelhouder 3] eigenlijk alleen in het ondertekenen van verschillende papieren welke zij van de boekhouder kreeg. Zij geeft aan in deze periode nagenoeg geen werkzaamheden te hebben verricht voor [belanghebbende] en zeker geen bloemen te hebben ingekocht voor [belanghebbende] .

Mevrouw [aandeelhouder 3] geeft aan in deze periode in Hongarije te hebben gewoond en voor voor het bedrijf [kft 1] Kft (naam later gewijzigd in [kft 1] Kft.) te hebben gewerkt. Ook van deze onderneming was de heer [naam 2] volgens mevrouw [aandeelhouder 3] de bedrijfsleider.

Tijdens het onderzoek is gebleken dat in deze periode de bestellingen, de betalingen, de logistieke werkzaamheden en het vervoer van de goederen op dezelfde wijze plaats vond als beschreven bij punt 3.3.1.

3.3.3.

Periode 2 februari 2012 – 31 december 2015

In de periode van 2 februari 2012 tot en met 31 december 2015 was volgens de gegevens van de Kamer van Koophandel het bedrijf [ltd] Ltd te [plaats 2] de aandeelhouder van [belanghebbende] . De heer [bestuurder] was in deze periode de bestuurder.

(…)

De heer [bestuurder] geeft aan namens [belanghebbende] verantwoordelijk te zijn voor alle logistieke werkzaamheden, aanname personeel, bankzaken en aanspreekpunt te zijn op de bloemenveiling te Aalsmeer.

De heer [bestuurder] heeft voor zover hij weet een keer de persoon achter [ltd] Ltd ontmoet. Volgens de heer [bestuurder] is dit de heer [naam 2] en is dit de enige persoon achter de Ltd. De heer [naam 2] bemoeit zich volgens de heer [bestuurder] verder niet met de bedrijfsvoering van [belanghebbende] .

Mevrouw [aandeelhouder 3] is in de periode 4 april 2013 tot en met 30 augustus 2015 ingeschreven geweest in Nederland. Vanaf december 2013 staat zij op de loonlijst van [belanghebbende] .

Volgens de heer [bestuurder] gaat mevrouw [aandeelhouder 3] volledig over de bestellingen van [belanghebbende] . De heer [bestuurder] verklaarde dat zij dit zowel in Nederland als in Hongarije doet. Door [belanghebbende] is een gedeelte van het kantoor te [plaats 1] ingericht voor mevrouw [aandeelhouder 3] . Zij maakt hiervan gebruik voor het doen van de bestellingen en de andere dagen doet ze dit op haar huisadres. Ook is zij veel in Hongarije aanwezig.

Volgens de heer [bestuurder] bemoeit hij zich verder niet met de inkopen/bestellingen. Dit gedeelte wordt volledig geregeld door mevrouw [aandeelhouder 3] . De heer [bestuurder] bemoeit zich alleen met de logistieke werkzaamheden.

De heer [bestuurder] geeft aan dat voor de bestellingen van [belanghebbende] 4 laptops worden gebruikt en dat hij door [coöperatie] (bloemenveilingen Aalsmeer en Naaldwijk) op deze laptops software heeft laten instaleren waarmee bestellingen kunnen worden gedaan.

Mevrouw [aandeelhouder 3] gebruikt 2 laptops (1 voor bestelling op de veiling te Aalsmeer en 1 voor de veiling te Naaldwijk). Mevrouw [aandeelhouder 3] kan zowel bloemen als planten kopen.

De 2 overige laptops zijn bij personen in Hongarije in gebruik.

(…)

Door mevrouw [aandeelhouder 3] is aangegeven dat zij er van op de hoogte is dat de bestellingen bestemd zijn voor het Hongaarse bedrijf [kft 8] Kft.

3.3.4.

Gehele onderzoeksperiode

Via de computers van [belanghebbende] kunnen vanuit Hongarije direct bestellingen van bloemen worden gedaan bij de bloemenveiling te Aalsmeer in Nederland. De bestellingen komen wel op naam van [belanghebbende] (zij zijn de eigenaar van de computers). [belanghebbende] had tot eind 2014 bij de veiling in Aalsmeer een zgn. depotrekening. Vanaf deze depotrekening werden de bestelde bloemen betaald. Het storten van het geld op de depotrekening gebeurt vanuit Hongarije. Voordat er bloemen besteld kunnen worden dient er wel genoeg geld te staan op de “depotrekening”.

De betalingen gaan als volgt. Er wordt door een tussenpersoon van het Hongaarse bedrijf contant geld gestort op de Hongaarse bankrekening van [belanghebbende] . Dit geld wordt vervolgens doorgestort naar de depotrekening van de bloemenveiling te Aalsmeer. Hierna kunnen er bestellingen plaats vinden bij de

bloemenveiling.

Eind 2014 is de depotrekening van [belanghebbende] bij [coöperatie] opgeheven. Er is toen een bankgarantie op de Nederlandse ING rekening van [belanghebbende] afgegeven van € 50.000,- aan [coöperatie] . Sindsdien wordt het geld voor de bloemen, welke worden besteld uit Hongarije, vanuit Hongarije gestort op de ING bank in Nederland en via een automatische incasso afgeschreven door [coöperatie] .

De heer [bestuurder] ontvangt via de mail een opgave van de hoeveelheid en welke bloemen zijn gekocht. De heer [bestuurder] verzorgt vanaf de bloemenveiling te Aalsmeer het laden van de bloemen in de vrachtwagens in Nederland voor de Hongaarse bedrijven.

(…)

Het vervoer is altijd voor rekening van de Hongaarse bedrijven.

Door de heer [bestuurder] worden de facturen en de cmr’s opgemaakt.

De heer [bestuurder] geeft aan dat met elke Hongaarse afnemer een contract is opgemaakt met betalings- en leveringscondities. Volgens de heer [bestuurder] heeft hij vertegenwoordigers van iedere afnemer persoonlijk ontmoet bij het ondertekenen van het contract (hetzij in Hongarije hetzij in Nederland). Ook wordt volgens de heer [bestuurder] vooraf van iedere (Hongaarse) afnemer het BTW nummer gecontroleerd.

De heer [bestuurder] geeft aan dat indien een afnemer stopt deze zelf met een nieuwe afnemer komt.

De nieuwe afnemer neemt alle verplichtingen over van de eerdere afnemer (ook de financiële verplichtingen en schulden).

Omdat [belanghebbende] feitelijk “niet veel risico” loopt (klant betaalt vooruit) heeft hij hier geen punt van gemaakt. Volgens de heer [bestuurder] heeft hij bij iedere afnemer wel steeds te maken met andere personen en is het niet zo dat de nieuwe bedrijven dezelfde contactpersoon hebben als hun voorgangers.

Wij hebben van de heer [bestuurder] het volgende overzicht ontvangen van zijn contactpersonen.

– [kft 2] kft, [adres 5]

Directeur: [naam 1] . E-mail: [email 1] .

– [kft 1] kft. , [adres 9]

Directeur: [aandeelhouder 2] . E-mail: [email 2] . Tel.: + [telefoonnummer 1]

– [kft 3] kft, [adres 10] .

Directeur: [naam 3] . E-mail: [email 3] . Tel.: + [telefoonnummer 2]

– [kft 4] kft, [adres 6]

Directeur: [naam 4] . E-mail: [email 4] . Tel.: + [telefoonnummer 3]

– [kft 5] kft, [adres 11] .

Directeur: [naam 5] . E-mail: [email 5] . Tel.: + [telefoonnummer 4]

– [BV 1] d.o.o, [adres 8]

Directeur: [naam 6] , [adres 12]

In een van de latere gespreken is door de heer [bestuurder] het volgende verteld.

De heer [bestuurder] geeft aan dat de heer [naam 2] de contactpersoon is voor [belanghebbende] in Hongarije. Hij is volgens de heer [bestuurder] uiteindelijk de persoon die bepaalt wat er gebeurt. Volgens de heer [bestuurder] bepaalt de heer [naam 2] ook wie de beschikking krijgt over de computers van [belanghebbende] in Hongarije. De heer [naam 2] heeft ook bepaald dat mevrouw [aandeelhouder 3] in 2013 op de loonlijst van [belanghebbende] is gezet. Over de bestellingen van bloemen heeft de heer [bestuurder] , indien nodig, contact met mevrouw [aandeelhouder 3] en niet met de heer [naam 2] .

3.4.Administratie [belanghebbende]

3.4.1.

Winst [belanghebbende]

Uit de administratie van [belanghebbende] komt naar voren dat de ingekochte bloemen en planten bij [coöperatie] en de overige bedrijven voor het grootste gedeelte voor hetzelfde bedrag worden doorverkocht aan de Hongaarse bedrijven. In een aantal gevallen is de verkoopprijs (iets) hoger dan de inkoopprijs. De winst van [belanghebbende] ontstaat grotendeels doordat er een opslag (8%) voor commissie berekend wordt over de verkochte artikelen (goederenbedrag).

3.4.2.

Bestellingen uit Hongarije (inkopen)

De bestellingen van de bloemen en planten vinden volledig vanuit Hongarije plaats. De bestellingen en betalingen van de inkoopfacturen (zie ook punt 3.4.6.) gaan volgens de heer [bestuurder] volledig buiten hem om.

In de administratie van [belanghebbende] zijn geen gegevens en/of bescheiden aangetroffen door wie (personen, bedrijven) en op welke wijze (wat moet er besteld worden) de bestellingen precies hebben plaats gevonden.

Sinds mevrouw [aandeelhouder 3] op de loonlijst staat bij [belanghebbende] is zij in ieder geval voor een deel betrokken bij de bestellingen door de Hongaarse bedrijven. Ook is gebleken dat een computer ter beschikking stond (in Hongarije) aan mevrouw [naam 7] . Tijdens het onderzoek konden zowel de heer [bestuurder] als mevrouw [aandeelhouder 3] niet duidelijk maken namens welk bedrijf mevrouw [naam 7] bestellingen kon verrichten. Mevrouw [aandeelhouder 3] geeft aan dat zij uit Hongarije per e-mail de orders ontvangt en een overzicht waarop staat welke bloemen de klant wil hebben. Zij koopt vervolgens in voor de klant (weet precies wat de klant wil hebben). Mevrouw [aandeelhouder 3] geeft aan dat zij deze ontvangen orders na ongeveer een maand verwijdert van de laptop van [belanghebbende] . Mevrouw [aandeelhouder 3] en in een latere fase ook de heer [bestuurder] is gewezen op het feit dat de plaatsingen van de orders een onderdeel is van de administratie van [belanghebbende] en dat deze nooit weggegooid hadden mogen worden.

Uit de administratie van [belanghebbende] is derhalve niet te achterhalen door wie (personen, bedrijven) en op welke wijze (wat moet er besteld worden) de bestellingen precies hebben plaats gevonden.

Belastingplichtige is gewezen op de bewaarplicht van zeven jaar van artikel 52 lid 4 Algemene wet inzake rijksbelastingen.

3.4.3.

Contracten

Volgens de heer [bestuurder] wordt met elke Hongaarse afnemer een contract opgemaakt met betalings- en leveringscondities.

Wij hebben van de heer [bestuurder] twee ondertekende contacten ontvangen. Het ene contract is opgemaakt te Aalsmeer op 29-01-2013 met [kft 4] Kft. en het andere contract is opgemaakt te Szigetszentmiklos op 01-02-2014 met [kft 5] Kft. In beide contracten wordt geen enkele naam van de vertegenwoordiger van het Nederlandse en de Hongaarse bedrijf genoemd.

Ook bij de ondertekening (handtekening) staan geen namen van personen vermeld. Hier worden alleen de namen van de desbetreffende bedrijven vermeld.

De overige contracten zijn niet ter beschikking gesteld.

Dit betekent dat uit de administratie van [belanghebbende] op geen enkele wijze is te achterhalen met welke personen (wie vertegenwoordigde het bedrijf) van de betrokken Hongaarse bedrijven contracten zijn ondertekend.

3.4.4.

Facturen

Volgens de heer [bestuurder] maakt hij de facturen van [belanghebbende] voor de Hongaarse bedrijven op.

Alle bestellingen gaan digitaal. Aan het bestelsysteem is een factuur systeem gekoppeld. De factuurnummers worden automatisch aangemaakt.

Op de factuur staat per soort de hoeveelheid, de prijs (inclusief opslag eenmalige verpakking), commissie 8% [belanghebbende] , huur fust.

(…)

3.4.5.

Vervoersbescheiden

Volgens de heer [bestuurder] maakt hij de vervoersbescheiden (cmr’s) op, houdt hij één exemplaar achter voor de eigen administratie en geeft de overige exemplaren samen met de factuur mee aan de chauffeur die de bloemen of planten komt halen.

Vanaf medio 2013 ontvangt hij een volledig getekende cmr retour. (…)

Hierna per jaar enkele opvallende zaken m.b.t. de vervoersbescheiden (cmr’s)

2011

In dit jaar is in de administratie van [belanghebbende] geen enkele door de afnemer afgetekende/afgestempeld exemplaar van de cmr aangetroffen.

(…) Als afleveradres in Hongarije wordt deels Budapest en deels Szigetszentmiklos vermeld.

Omdat op de cmr een verwijzing naar het factuurnummer en het aantal kilo’s van de zending niet vermeld worden, is het nagenoeg onmogelijk om na te gaan welke cmr bij welke zending/factuur hoort.

2012

In dit jaar is in de administratie van [belanghebbende] geen enkele door de afnemer afgetekende/afgestempeld exemplaar van de cmr aangetroffen.

(…) Als afleveradres in Hongarije wordt deels Budapest deels Szigetszentmiklos en deels Debrecen vermeld.

(…)

2013

In dit jaar is in de administratie van [belanghebbende] tot 5 februari 2013 geen enkele door de afnemer afgetekende/afgestempeld exemplaar van de cmr aangetroffen.

Na 5 februari 2013 veelal wel afgetekende/afgestempelde exemplaren aangetroffen. Bij de leveringen aan [kft 2] Kft. echter deel cmr’s niet afgetekend/afgestempeld.

(…) Als afleveradres in Hongarije wordt deels Budapest deels Szigetszentmiklos en deels Debrecen vermeld.

(…)

2014

Aangetroffen cmr’s alle afgetekend/afgestempeld.

(…) Op de cmr staat ook als geadresseerde [kft 5] Kft. met als afleveradres Szigetszentmiklos. De cmr wordt echter afgetekend/afgestempeld door [kft 7] Kft. te (…) De heer [bestuurder] gaf aan het bedrijf [kft 7] Kft. niet te kennen en dat het hem nooit is opgevallen dat dit bedrijf cmr’s heeft afgetekend/afgestempeld.

2015

Geen cmr’s ter inzage gehad.

3.4.6.

Bankrekeningen [belanghebbende]

In de administratie van [belanghebbende] zijn 3 bankrekeningen aangetroffen.

Deze bankrekeningen staan allen t.n.v.

[belanghebbende] B.V.

[adres 13]

(The Netherlands)

Het betreft de volgende bankrekeningen:

ING Nederland IBAN: [rekeningnummer 1]

ING Hungary IBAN: [rekeningnummer 2] (EURO rekening)

ING Hungary IBAN: [rekeningnummer 3] (USD rekening)

[belanghebbende] had tot eind 2014 bij de Bloemenveiling in Aalsmeer ( [coöperatie] ) een zgn. depotrekening. Vanaf deze depotrekening werden de bestelde bloemen en planten bij de veiling betaald. Het storten van het geld op de depotrekening gebeurde vanuit Hongarije. Voordat er bloemen besteld konden worden diende er wel genoeg geld te staan op de depotrekening, anders werden de bloemen en planten niet geleverd door de veiling.

De betalingen gingen als volgt. Er werd door een tussenpersoon van het Hongaarse bedrijf contant geld (Euro’s) gestort op de Hongaarse bankrekening van [belanghebbende] (EUR rekening). Dit geld werd vervolgens doorgestort naar de depotrekening van de bloemenveiling te Aalsmeer ( [coöperatie] ). Hierna konden er bestellingen plaatsvinden bij de bloemenveiling.

De veiling maakt op de dag van levering de factuur voor [belanghebbende] op en schrijft direct het factuurbedrag van de depotrekening af.

Eind 2014 is de depotrekening van [belanghebbende] bij [coöperatie] opgeheven. Er is toen door [belanghebbende] een bankgarantie op de Nederlandse ING rekening afgegeven van € 50.000,- aan [coöperatie] . Sindsdien wordt het geld voor de bloemen en planten, welke worden besteld uit Hongarije, eerst vanuit Hongarije gestort op de ING bank in Nederland en via een automatische incasso door [coöperatie] afgeschreven van deze rekening.

(…)

ING Nederland IBAN: [rekeningnummer 1]

Volgens de heer [bestuurder] is de hij gemachtigde (vanaf oprichting [belanghebbende] ) over deze bankrekening en is mevrouw [aandeelhouder 3] beperkt gemachtigd (de heer [bestuurder] moet haar eerst autoriseren voordat zij handelingen kan verrichten op deze rekening).

(…).

De gelden welke vanaf eind 2014 vanuit Hongarije worden gestort worden nagenoeg geheel gestort/overgemaakt door [naam 8] . Hierbij wordt dan verwezen naar bestellingen door [kft 5] Kft en [BV 1] d.o.o. Volgens de heer [bestuurder] weet hij niet precies wie [naam 8] is. Hij is volgens de heer [bestuurder] iemand van ING Hongarije die de gelden namens de ING overmaakt. Hij heeft volgens de heer [bestuurder] echter niets te maken met de bedrijven in Hongarije waarmee door [belanghebbende] gehandeld wordt.

ING Hungary IBAN: [rekeningnummer 2] (EURO rekening)

Uit de gegevens van de ING bank Hongarije is naar voren gekomen dat alleen de heer [bestuurder] gemachtigd is over de Hongaarse bankrekening. Volgens de heer [bestuurder] heeft hij de inlogcodes van de Hongaarse bankrekening ook aan de heer [naam 2] gegeven. De heer [naam 2] kan dus gelden etc. overmaken vanaf de Hongaarse bankrekening. Of de heer [naam 2] deze inlogcodes ook weer ter beschikking heeft gesteld aan andere personen in Hongarije weet de heer [bestuurder] niet.

Volgens de heer [bestuurder] heeft hij zelf nooit gelden overgemaakt van deze Hongaarse bankrekening.

Deze rekening is tot eind 2014 hoofdzakelijk gebruikt voor de betalingen van de aangekochte bloemen en planten via [coöperatie] (gelden gestort op de depotrekening van de veiling).

Allereerst werden er door contactpersonen van de Hongaarse bedrijven contant geld gestort (in Euro’s) op deze rekening. Bij deze storting stond op de afschriften van deze bankrekening dan nagenoeg altijd vermeld wie dit bedrag stortte en namens welk bedrijf (een verwijzing naar een factuurnummer is hier niet op terug te vinden).

Vervolgens werd dit bedrag vanuit Hongarije doorgestort naar de depotrekening bij de veiling te Aalsmeer. Volgens de heer [bestuurder] werd deze dorstorting/overboeking naar de depotrekening gedaan door personen uit Hongarije die de beschikking hadden over de inlogcodes van deze rekening.

In de jaren 2010 t/m 2014 zijn er contante storting gedaan op de Hongaarse ING rekening van [belanghebbende] door de volgende personen:

(…)

ING Hungary IBAN: [rekeningnummer 3] (USD rekening)

Deze rekening is geopend op 9 december 2011 en in februari 2015 opgeheven.

Uit de gegevens van de ING bank Hongarije is naar voren gekomen dat alleen de heer [bestuurder] gemachtigd is over de Hongaarse bankrekening. Volgens de heer [bestuurder] heeft hij de inlogcodes van de Hongaarse bankrekening ook aan de heer [naam 2] gegeven. De heer [naam 2] kan dus gelden etc. overmaken vanaf de Hongaarse bankrekening. Of de heer [naam 2] deze inlogcodes ook weer ter beschikking heeft gesteld aan andere personen in Hongarije weet de heer [bestuurder] niet.

Volgens de heer [bestuurder] heeft hij zelf nooit gelden overgemaakt van deze Hongaarse bankrekening.

Deze rekening is volgens de heer [bestuurder] gebruikt voor inkoop van rozen uit Ecuador door de Hongaarse bedrijven. (…)

In de jaren 2011 t/m 2014 zijn er contante storting gedaan op de Hongaarse ING rekening van [belanghebbende] door de volgende personen:

(…)

Al met al kan gesteld worden dat nagenoeg het gehele betalingsverkeer (zeker tot eind 2014)plaats vond vanuit Hongarije en dat de Nederlandse bestuurder van [belanghebbende] hier weinig tot geen zicht op had.

(…)

4Omzetbelasting

(…)

4.2.

Intracommunautaire leveringen

In de aangiften omzetbelasting van belastingplichtige zijn de volgende bedragen opgenomen als intracommunautaire leveringen (allen naar Hongarije) waarbij het nultarief is toegepast:

2008 € 626.113,-; 2009 € 1.574.902,-; 2010 € 2.374.651,-; 2011 € 2.667.313,-; 2012 € 3.242.579,-; 2013 € 3.773.805,-; 2014 € 4.958.266,-en 2015 € 5.351.292,-.

4.2.1.

Vereisten toepassing nultarief bij intracommunautaire leveringen

(…)

4.2.2.

Toegepaste nultarief door [belanghebbende]

Op basis van de in hoofdstuk 3 van dit rapport vermelde feiten kan gesteld worden dat getwijfeld kan worden aan de identiteit van de (Hongaarse) afnemers en over de eindbestemming van het vervoer.

Op grond van de vragen van de Hongaarse belastingdienst komt al naar voren dat diverse bedrijven waaraan [belanghebbende] geleverd zou hebben niet traceerbaar waren en dat ook de route die de goederen hebben afgelegd onduidelijk was.

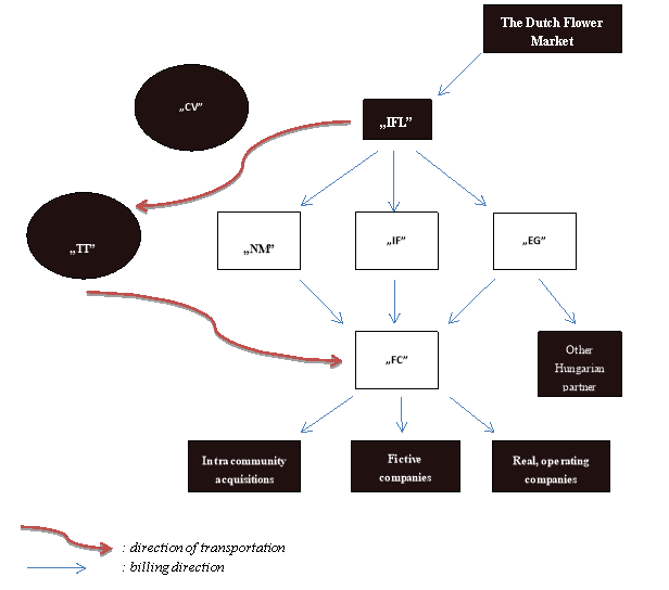
Nagenoeg van alle Hongaarse bedrijven waaraan [belanghebbende] volgens de facturen geleverd heeft is het omzetbelastingnummer (VAT nummer) vervallen/ingetrokken. Ook is er sprake van elkaar snel opvolgende bedrijven waardoor het zgn. “trappetje” (zie schema bij punt 3.2) ontstaat. Dit is een van de kenmerken bij carrouselfraude. Door de heer [bestuurder] is aangegeven dat het hem bevreemdde dat indien een afnemer stopt, deze zelf weer met een nieuwe afnemer kwam die de financiële verplichtingen van de voorganger overnam.

Door de heer [bestuurder] is aangegeven dat het VAT nummer van de Hongaarse bedrijven door [belanghebbende] is gecontroleerd. Inzake het bestaan van de diverse Hongaarse bedrijven is in de administratie van [belanghebbende] nagenoeg niets terug gevonden. Er zijn geen gegevens aangetroffen inzake het controleren van het VAT nummer, er zijn geen gegevens aangetroffen m.b.t. inschrijving van Hongaarse bedrijven bij de Kamer van Koophandel en ook andere gegevens en/of bescheiden inzake de identiteit van de afnemers (waaronder e-mailverkeer) is niet aangetroffen. De heer [bestuurder] geeft aan zelf nooit in Hongarije bij de desbetreffende bedrijven te zijn geweest.

Betalingen door de Hongaarse bedrijven heeft tot eind 2014 volledig contant plaats gevonden (middels contante stortingen op Hongaarse bankrekening van [belanghebbende] ). Vanaf eind 2014 worden er bedragen overgemaakt op de Nederlandse bankrekening van [belanghebbende] door de heer [naam 8] . De heer [naam 8] vermeldt hierbij dat dit gebeurt namens [kft 5] Kft. en [BV 1] d.o.o. Volgens de heer [bestuurder] heeft de heer [naam 8] echter niets met deze bedrijven te maken.

Ook de vervoersbescheiden zijn onvolledig en leveren veelal geen afdoende bewijs op over de daadwerkelijke afnemer van de goederen. Dit vervoer werd geregeld en betaald vanuit Hongarije.

Al met al kan gesteld worden dat de bestellingen/inkopen van de bloemen en planten, de betalingen en het regelen en betalen van het vervoer volledig vanuit Hongarije plaats vond en dat de bestuurder van [belanghebbende] (zeker vanaf 2012)in Nederland hier geen enkele grip op had.

Op basis van deze gegevens kan gesteld worden dat niet voldaan wordt aan de zorgvuldigheidseisen voor de toepassing van het nultarief voor de omzetbelasting bij intracommunautaire leveringen.

5Informatie uit openbare bronnen en informatie van de Hongaarse belastingdienst

(…)

5.2.

Informatie Hongaarse belastingdienst

De Hongaarse Belastingdienst geeft aan dat zij met name de periode 2013/2014 nader hebben onderzocht om deze gegevens zo nodig verder te gebruiken voor de voorafgaande en toekomstige tijdvakken.

Door de Hongaarse Belastingdienst is naar aanleiding van hun bevindingen de volgende informatie verstrekt.

Er worden door het Nederlandse bedrijf [belanghebbende] B.V. leveringen van bloemen en planten gefactureerd aan diverse Hongaarse bedrijven. Deze bedrijven waren echter niet de werkelijke afnemers van de goederen. De goederen werden daadwerkelijk geleverd aan het Hongaarse bedrijf [kft 8] Kft. De goederen werden direct getransporteerd van het Nederlandse bedrijf naar de opslagplaats van [kft 8] Kft. te Szigetszentmiklos. Vervolgens werden de goederen grotendeels doorverkocht op de Hongaarse markt. Er werd doorverkocht aan reële bestaande bedrijven, maar de goederen werden ook afgezet naar niet te traceren bedrijven en deze zijn hoogstwaarschijnlijk in het “zwarte circuit” terecht gekomen.

De bedrijven waaraan [belanghebbende] B.V. gefactureerd heeft kunnen worden aangemerkt als “missing traders”. Deze bedrijven droegen geen of zeer kleine bedragen aan omzetbelasting af.

Veelal werd ook gebruik gemaakt van het zgn “cross-invoicing” systeem. Dit betekent dat er valse facturen werden opgemaakt inzake inkopen met Hongaarse omzetbelasting om de af te dragen omzetbelasting (facturen aan [kft 8] Kft.) te reduceren.

Deze bedrijven hebben over het algemeen geen daadwerkelijke economische activiteiten verricht. De rol van deze bedrijven in de fraudelijn was het genereren van een aftrekrecht (voor de omzetbelasting) voor [kft 8] Kft.

De meeste Hongaarse bedrijven waren betrokken bij belastingfraude.

De transacties tussen [kft 8] Kft. en haar kopers gingen grotendeels per kas.

Door de Hongaarse Belastingdienst is het volgende schema verstrekt.

[belanghebbende] = [belanghebbende] B.V.

[CV] = [CV] [kft 6] = [kft 6] Kft.

[kft 3] = [kft 3] Kft.

[kft 4] = [kft 4] Kft.

[kft 5] = [kft 5] Kft.

[kft 8] = [kft 8] Kft.

Verder is door de Hongaarse Belastingdienst aangegeven dat de leveringen van de goederen (bloemen en planten) van Nederland naar Hongarije veelal georganiseerd werden door dezelfde personen (same interest group). De fraudelijn opereerde in ongewijzigde vorm. In ieder onderdeel van de fraudelijn en de betrokken bedrijven werden steeds dezelfde werknemers gevonden. Als bij een bedrijf een onderzoek werd ingesteld verdween het bedrijf en werd opgevolgd door een ander bedrijf. De organisatoren veranderde jaarlijks de bedrijven welke betrokken waren in de fraudelijn in nieuwe bedrijven (de rol bleef echter steeds hetzelfde). Op de achtergrond waren steeds dezelfde adviseurs en advocaten betrokken.

In het merendeel van de gevallen vond het transport plaats vanuit Nederland naar Hongarije door het Hongaarse bedrijf [kft 6] Kft. (via tussenschakel [CV] ). De heer [aandeelhouder 1] is de statutaire vertegenwoordiger van dit bedrijf en mevrouw [eigenaresse] de eigenaar. Beide personen zijn al jaren woonachtig in Hongarije. De heer [aandeelhouder 1] heeft ook het Nederlandse bedrijf [belanghebbende] B.V. opgericht (was toe al woonachtig in Hongarije). In 2010 is dit bedrijf verkocht aan [aandeelhouder 3] . Zij was een voormalig werkneemster van [kft 9] Kft. en [kft 1] Kft. In de periode februari t/m november 2013 is zij ook werkneemster/vertegenwoordiger geweest van [kft 8] Kft. Vanaf eind 2013 is mevrouw [aandeelhouder 3] werkneemster van [belanghebbende] B.V.

De heer [aandeelhouder 2] is ook werknemer bij [kft 8] Kft.

Door de heer [aandeelhouder 2] en mevrouw [aandeelhouder 3] worden ook diverse andere werknemers bij diverse bedrijven in Hongarije aangestuurd.

Verder hebben de heren [naam 2] en [aandeelhouder 2] toegang tot de Hongaarse bankrekeningen van [belanghebbende] B.V.

Door de Hongaarse belastingdienst is over de jaren 2012 t/m 2014 bij diverse bedrijven nader onderzoek gedaan. Per bedrijf zijn door de Hongaarse belastingdienst onder meer de volgende gegevens verstrekt:.

[kft 2] Kft. ( [nummer 4] )

De statutaire vertegenwoordiger was [naam 1] . In eerste instantie kon de heer [naam 1] geen mondelinge verklaring afleggen omdat hij in de periode 26-11-2013 t/m 26-8-2014 in de gevangenis heeft gezeten (zou volgens facturen [belanghebbende] in deel van deze periode nog goederen hebben afgenomen). Hij heeft derhalve eerst een schriftelijke verklaring afgelegd. Hierin verklaart hij onder meer:

  • -Veel bekenden van hem handelden in bloemen. Hij heeft de onderneming opgezet met hulp van vrienden welke ook allemaal werkzaam waren in de bloemen.
  • -Een vriend van hem was makelaar/agent in bloemen met het bedrijf [kft 11] Kft. Dit bedrijf verkocht bloemen voor [kft 1] Kft. De heer [naam 1] wil de naam van de agent van [kft 11] niet noemen.
  • -De heer [naam 1] heeft twee stempels van [kft 2] Kft. Hij had zelf een stempel en de andere stempel was bij de agent/makelaar. Deze was gemachtigd om de stempel te gebruiken als dit bedrijf de goederen ontving en kon zo doen alsof dit namens [kft 2] Kft. gebeurde.
  • -De heer [naam 1] heeft de beschikkingsmacht over de bankrekening van [kft 2] Kft. ter beschikking gesteld aan derden.
  • -De heer [naam 1] kon niets vertellen over de activiteiten, data, personeel , partners etc. van [kft 2] Kf.

(…)

Bescheiden en documenten waren maar gedeeltelijk aanwezig. Het bedrijf heeft vanaf 2012 geen aangiften omzetbelasting ingediend.

Er zijn geen daadwerkelijke activiteiten verricht op het geregistreerde adres (een flat).

Het bedrijf heeft in werkelijkheid geen intracommunautaire verwervingen verricht.

Op basis van het onderzoek kan geconcludeerd worden dat [kft 2] Kft. deelnam in de fraudelijn als “missing trader”.

Het omzetbelastingnummer in Hongarije is per 8 april 2014 ingetrokken.

[kft 3] Kft. ( [nummer 5] )

De activiteiten van het bedrijf waren IT services.

De vertegenwoordigers van het bedrijf konden niet worden bereikt en een administratie is niet overgelegd.

Er zijn kleine bedragen aan omzetbelasting afgedragen. Dit komt niet overeen met de omzet en de grote bedragen aan verwervingen uit andere EU landen.

Uit alle ter beschikking staande informatie is het aannemelijk dat het bedrijf de goederen heeft doorverkocht aan andere Hongaarse bedrijven en de omzetbelasting welke in rekening had moeten worden gebracht is niet betaald aan de belastingdienst. De onderneming heeft het te betalen bedrag aan omzetbelasting ook verlaagd met omzetbelasting welke niet is afgedragen.

De organisatoren van de transacties zijn personen welke ook betrokken zijn bij andere bedrijven.

Op basis van het onderzoek kan geconcludeerd worden dat [kft 3] Kft deelnam in de fraudelijn als “missing trader”.

[kft 4] Kft. ( [nummer 6] )

Statutaire vertegenwoordigers van het Hongaarse bedrijf zijn [naam 4] en [naam 2] .

Vanaf 3 januari 2013 worden er verwervingen uit Nederland aangegeven. Deze goederen worden doorgeleverd in Hongarije en naar andere landen. In de ingeleverde aangiften omzetbelasting worden kleine te betalen bedragen aangegeven. Vanaf het 2e kwartaal 2014 worden alleen nihilaangiften voor de omzetbelasting ingediend.

Er is vastgesteld dat er voor grote bedragen is geleverd aan [kft 8] Kft. Ook is vastgesteld dat er door een ander Hongaars bedrijf zou zijn geleverd aan [kft 4] Kft. (binnenlandse leveringen). Dit Hongaarse bedrijf is niet te traceren en heeft geen economische activiteiten verricht. Er kan gesteld worden dat de binnenlandse (Hongaarse) leveringen aan [kft 4] Kft. fictief zijn.

In de beginperiode was de accountant [naam 9] . Zij kon geen administratie meer overleggen en gaf aan dat zij alles had teruggeven aan de vertegenwoordiger van [kft 4] Kft.

De nieuwe accountant was [naam 10] aan wie werd gevraagd om de nihilaangiften voor de omzetbelasting in te dienen. Ook zij heeft verder geen administratie.

Er is een leveringsovereenkomst/contract aangetroffen tussen [kft 4] Kft. ( [naam 4] ) en [kft 8] Kft ( [naam 11] ) . [kft 4] Kft. machtigt [kft 8] Kft. om de goederen welke worden afgeleverd bij [kft 12] Kft.(welke eigendom zouden zijn van [kft 4] Kft.) in ontvangst te nemen en te verwerken. Deze goederen zijn afkomstig van het Nederlandse bedrijf [belanghebbende] B.V. Ook is vastgesteld dat werknemers van [kft 8] Kft. bevoegd waren om de bescheiden welke bij de zendingen van de goederen aanwezig waren, met de stempel van [kft 4] Kft. af te tekenen (hadden dus de beschikking over deze stempel).

De heren [naam 4] en [naam 2] konden niet worden getraceerd en gehoord worden door de Hongaarse

belastingdienst.

Ook is er een contract aangetroffen tussen [kft 4] Kft. en een privé persoon [naam 8] . Hierbij is het volgende vastgesteld.

Het Hongaarse bedrijf maakte geld ( in Hongaarse Florinten=HUF) over naar de bankrekening van [naam 8] ( [rekeningnummer 4] ). Deze gelden werden contant opgenomen van deze rekening door [naam 8] en hij ging hiermee naar een Tourist Office. Hier wisselde hij het geld om in Euro’s of USD. Nadat het geld was gewisseld overhandigde hij dit aan [naam 4] , de vertegenwoordiger van [kft 4] Kft.

Op de bankrekening van [kft 4] Kft. zijn behoorlijke betalingen aangetroffen aan [kft 4] Kft. en aan [naam 8] . Ook zij er betalingen aangetroffen aan een werknemer van

[kft 4] Kft, mevrouw [naam 3] .

[naam 3] heeft aangegeven dat zij marketing manager was van [kft 4] Kft. en vanaf april 2013, i.v.m. zwangerschapsverlof en de geboorte van haar kind niets deed voor het bedrijf.

Ook is er een contract aangetroffen tussen het Hongaarse bedrijf en [CV] .

Bij een onderzoek bij het [kft 12] Kft. hebben vertegenwoordigers van dit bedrijf verklaard dat zij geen contact hadden met [kft 4] Kft maar met [naam 11] (vertegenwoordiger van [kft 8] Kft.) , die ruimte huurde bij [kft 12] Kft.

[kft 6] Kft. leverde hier bloemen af en deze werden vanuit hier verder getransporteerd.

[kft 12] Kft. factureerde de diensten (rental services) aan [kft 6] Kft.

Er kan geconcludeerd worden dat de goederen rechtstreeks werden geleverd aan [kft 8] Kft., welke de vermoedelijke echte eigenaar van de goederen was.

[kft 4] Kft. heeft zelf geen daadwerkelijke activiteiten verricht en de intracommunautaire transacties vonden plaats tussen het Nederlandse bedrijf [belanghebbende] B.V. en het Hongaarse bedrijf [kft 8] Kft.

Op basis van het onderzoek kan geconcludeerd worden dat [kft 4] Kft deelnam in de fraudelijn als “missing trader”.

Het omzetbelastingnummer in Hongarije is per 23 juli 2015 ingetrokken.

[kft 5] Kft. ( [nummer 7] )

(…)

[kft 5] Kft. heeft feitelijk geen economische activiteiten verricht.

De intracommunautaire verwervingen vonden daadwerkelijk plaats tussen het Nederlandse bedrijf en de Hongaarse kopers van [kft 5] Kft.

Bijna dagelijks kwamen er met vrachtwagens bloemen en planten aan welke direct werden geleverd aan de bedrijven [kft 8] Kft (bloemen) en [kft 7] Kft (planten).

De vertegenwoordiger van [kft 7] Kft, de heer [naam 12] , verklaarde dat hij contact had met [naam 5] en dat de goederen werden besteld via [kft 5] Kft. , direct werden afgeleverd bij [kft 7] Kft, en per bank werden betaald.

De rol van [kft 5] Kft. in de aangetroffen fraudelijn was om aftrekrecht te genereren voor [kft 8] Kft en het andere Hongaarse bedrijf.

Op basis van het onderzoek kan geconcludeerd worden dat [kft 5] Kft deelnam in de fraudelijn als “missing trader”.

[kft 8] Kft. ( [nummer 9] )

Statutaire vertegenwoordiger van de onderneming was [aandeelhouder 3] . Zij is niet verschenen bij de belastingdienst en is hiervoor beboet. [kft 8] Kft. geeft een hoge omzet aan, maar heeft een heel kleine winstmarge.

Er is ook vastgesteld dat de bedrijven, welke betrokken zijn bij de factuurketen ( [kft 3] Kft., [kft 4] Kft., [kft 5] Kft.), bedrijven zijn welke geen eigenaar waren van de goederen. De goederen werden alleen gefactureerd door hun om het voor [kft 8] Kft. mogelijk te maken aftrekrecht van omzetbelasting te krijgen voor de binnenlandse facturen.

Algemene informatie over de leveranciers van [kft 8] Kft.

  • -Leveren aangiften omzetbelasting in;
  • -Geven minimale bedragen aan omzetbelasting aan;
  • -Hebben niet het personeel, bedrijfsmiddelen etc. om daadwerkelijk economische activiteiten te verrichten (soms alleen een kantoor);
  • -Statutaire vertegenwoordigers zijn stromannen;
  • -De statutaire vertegenwoordigers wilden/konden veelal alleen maar schriftelijk verklaringen afleggen (alleen op hoofdlijnen);
  • -Boekhouding deels maar meestal in het geheel niet aanwezig;
  • -De voormalige werknemer van [kft 8] Kft., [aandeelhouder 3] , bestelde de bloemen rechtstreeks bij de Nederlandse Bloemenveiling.
[kft 6] Kft. ( [nummer 10] )

Statutaire vertegenwoordiger is de heer [aandeelhouder 1] .

Bedrijfsactiviteiten zijn vrachtvervoer. Het bedrijf heeft 30 (…)

[BV 1] D.O.O ( [nummer 8] )

Tijdens het onderzoek kwam dit bedrijf naar voren in de factuurlijn.

Ook dit bedrijf kocht voor aanzienlijke bedragen van het Nederlandse bedrijf [belanghebbende] B.V. Ook hier werd het transport weer verricht door [kft 6] Kft. Er kan geconcludeerd worden dat [BV 1] D.O.O. de rol heeft overgenomen van de andere bedrijven in de fraudelijn.

Een onderzoek naar [BV 1] D.O.O. is opgestart in Hongarije.

(…)

6Fraude met omzetbelasting

(…)

Uit de onderzoeken door de Hongaarse belastingdienst is naar voren gekomen dat de Hongaarse bedrijven waaraan [belanghebbende] B.V. factureert door de Hongaren (in ieder geval vanaf medio 2011) worden aangemerkt als “ploffers” (missing traders). De goederen worden in werkelijkheid direct afgeleverd bij de eigenlijke afnemer van de goederen in Hongarije. Dit bedrijf verkoopt de goederen dan weer door.

Door de missing traders worden facturen opgemaakt voor de eigenlijke afnemer van de goederen met Hongaarse omzetbelasting (hier geen laag tarief maar tot begin 2012 25% en vanaf begin 2012 zelfs 27%). Deze missing traders doen in Hongarije geen aangifte omzetbelasting of om ontdekking voor de Belastingdienst nog moeilijker te maken doen zij lage aangiften omzetbelasting (d.m.v. zgn. cross-invoicing; nemen valse inkoopfacturen met omzetbelasting in administratie op om eigenlijke af te dragen omzetbelasting te drukken). De eigenlijke afnemer van de goederen heeft facturen met omzetbelasting van de missing traders in de administratie opgenomen en heeft deze omzetbelasting als voorbelasting in aftrek genomen in hun aangifte omzetbelasting (aftrekrecht gecreëerd). (…) Omdat de omzetbelasting niet wordt afgedragen (voordeel 25% of 27% al gecreëerd) kan de eigenlijke afnemer de goederen met een lage of geen winstmarge doorverkopen. Middels deze transacties kunnen goederen tegen zeer lage prijzen op de nationale markt verkocht worden, waardoor aanzienlijk commercieel voordeel wordt genoten vergeleken met eerlijke firma’s die verplicht zijn BTW in rekening te brengen over de prijs van de aankoop + winstmarge.

In dit onderzoek zijn veel elementen/kenmerken welke in carrouselfraudeketens naar voren komen aanwezig:

– Er is sprake van elkaar snel opvolgende bedrijven

– Doen geen of lage aangiften omzetbelasting;

– Bedrijven zijn niet te traceren en verrichten geen daadwerkelijke economische activiteiten;

– Statutaire vertegenwoordigers zijn stromannen;

– Boekhouding deels maar meestal in het geheel niet aanwezig;

– Omzetbelastingnummers van nagenoeg alle Hongaarse bedrijven zijn ingetrokken.

De werkelijke afnemer heeft hoge omzetten maar een lage winstmarge (bij doorverkoop van de goederen).

Al met al kan worden geconcludeerd dat er in dit onderzoek sprake is van een carrouselfraudeketen tussen Nederland en Hongarije waarbij sprake is van carrouselfraude/verwervingsfraude.

7Samenvatting bevindingen

(…)

De heer [aandeelhouder 1] en zeker in de latere fase de heer [bestuurder] kunnen als bestuurder nooit het volledige overzicht over het handelen van de BV gehad hebben.

Alleen de logistieke werkzaamheden (het verzendklaar maken van de bloemen ) vonden plaats in Nederland. Alle overige werkzaamheden vonden plaats buiten Nederland en de bestuurders hadden geen zicht op deze werkzaamheden. De computers van [belanghebbende] werden ter beschikking gesteld aan personen/bedrijven in Hongarije. Deze personen hielden zich bezig met de bestellingen/inkopen namens [belanghebbende] en konden aan de hand van de hun ter beschikking gestelde computers de bestellingen bij de bloemenveilingen te Aalsmeer en Naaldwijk plaatsen. De heer [bestuurder] kreeg uit Hongarije door op naam van welke Hongaarse bedrijven de facturen moesten worden opgemaakt.

Ook het gehele betalingsverkeer inzake de inkopen van de bloemen en planten vond plaats in Hongarije. [belanghebbende] had de beschikking over twee bankrekeningen in Hongarije. De inlogcodes om gebruik te kunnen maken van deze bankrekeningen (o.a. overboekingen te verrichten) zijn door [belanghebbende] ter beschikking gesteld aan Hongaarse personen.

Door welke bedrijven er daadwerkelijk werd betaald voor de afname van bloemen en planten kan niet precies worden vastgesteld. De betalingen vonden tot eind 2014 allemaal plaats via contante stortingen op de Hongaarse (EUR) bankrekening van [belanghebbende] . Hierbij stond dan wel een naam van een persoon en het bedrijf. Uit onderzoek door de Hongaarse Belastingdienst is gebleken dat dit nagenoeg allemaal stromannen zijn geweest.”

2.4.De inspecteur heeft SCAC-informatie overgelegd die betrekking heeft op [kft 1] Kft (2010).

2.5.De inspecteur heeft in hoger beroep informatie overgelegd waaruit blijkt dat op de Hongaarse bankrekening van belanghebbende stortingen zijn verricht door [aandeelhouder 2] (directeur van [kft 1] Kft) in de periode 22 november 2010 tot en met 28 augustus 2011 (zie bijlage 24 bij het hogerberoepschrift).

3Geschil in hoger beroep

3.1.Evenals bij de rechtbank is ook in hoger beroep in geschil of de inspecteur de naheffingsaanslagen terecht (en tot de juiste bedragen) heeft opgelegd.

3.2.Daarbij is in de eerste plaats in geschil of de inspecteur heeft gehandeld in strijd met het Unierechtelijke beginsel van eerbiediging van de rechten van de verdediging (hierna: het verdedigingsbeginsel).

3.3.Voorts is tussen partijen in geschil – zo het verdedigingsbeginsel niet is geschonden –

– of belanghebbende recht heeft op toepassing van het nultarief, en zo ja;

– of sprake is van fraude (in de keten), en zo ja;

– of belanghebbende hiervan op de hoogte was dan wel had moeten zijn.

3.4.Voorts is in geschil of de weigering van het nultarief leidt tot schending van artikel 7 van het Europees Verdrag voor de Rechten van de Mens (EVRM) en of de naheffingsaanslagen in strijd zijn met het neutraliteitsbeginsel.

3.5.Tot slot is onderwerp van geschil of de inspecteur alle op de zaak betrekking hebbende stukken als bedoeld in artikel 8:42 van de Algemene wet bestuursrecht (Awb) in het geding heeft gebracht.

3.6.Partijen doen hun standpunten steunen op de gronden welke door hen zijn aangevoerd in de van hen afkomstige stukken. Voor hetgeen zij daaraan ter zitting hebben toegevoegd, wordt verwezen naar het van het verhandelde ter zitting opgemaakte proces-verbaal.

4Het oordeel van de rechtbank

De rechtbank heeft omtrent het geschil als volgt overwogen en beslist:

“Schending verdedigingsbeginsel

11. Eiseres stelt dat sprake is van schending van het verdedigingsbeginsel, omdat zij op 10 maart 2016 een controlerapport van 34 pagina’s heeft ontvangen, gevolgd door een tweetal naheffingsaanslagen met dagtekening 14 maart 2016, uitgereikt aan eiseres op 16 maart 2016. Vier dagen was te kort voor eiseres om kennis te nemen van en te reageren op het controlerapport van verweerder. Eiseres stelt voorts dat zij nadelige gevolgen heeft ondervonden van deze handelwijze van verweerder, omdat zij pas in de bezwaarfase inzicht heeft gekregen in de stukken van de Hongaarse belastingdienst. Uit deze stukken volgt volgens eiseres dat zij geen wetenschap heeft van de (vermeende) fraude. Hierdoor had het besluitvormingsproces volgens eiseres ook een andere afloop kunnen hebben.

12. Verweerder brengt daar tegenin dat tijdens het onderzoek diverse gesprekken hebben plaatsgevonden met de heer [bestuurder] , waarvan gespreksverslagen zijn opgemaakt. Tijdens de gesprekken is hem gewezen op de betrokkenheid bij zaken die niet goed gaan in Hongarije en mogelijk ook aansprakelijkheid (voor onder andere de belastingaanslagen) als bestuurder van eiseres. Voorts was eiseres volgens verweerder bekend met de aard en de hoogte van de nog op te leggen naheffingsaanslagen in verband met het op 3 februari 2016 gelegde conservatoir beslag. Mocht al sprake zijn van schending van het verdedigingsbeginsel dan is volgens verweerder sprake van een gerechtvaardigde schending. Haar handelswijze is te verklaren vanuit de vrees voor verduistering. Deze vrees is ook door de voorzieningenrechter gerechtvaardigd geacht. Volgens verweerder heeft eiseres effectief bezwaar kunnen maken. Ten slotte is verweerder van mening dat zonder de eventuele schending van het verdedigingsbeginsel het besluitvormingsproces geen andere afloop zou kunnen hebben gehad.

13. Uit de rechtspraak van het Hof van Justitie van de Europese Unie (hierna: HvJ) volgt dat de verplichting van de lidstaten om de rechten van verdediging te eerbiedigen een beginsel van Unierecht is, dat geldt wanneer bezwarende besluiten worden genomen die binnen het toepassingsgebied van het recht van de Europese Unie vallen. Het beginsel brengt in het bijzonder mee dat eenieder het recht heeft om te worden gehoord alvorens een besluit wordt genomen dat zijn belangen op nadelige wijze kan beïnvloeden en vereist dat de adressaten van besluiten die hun belang aanmerkelijk raken in staat worden gesteld naar behoren hun standpunt kenbaar te maken over de elementen waarop de administratie haar besluit wil baseren. Bezwarende besluiten zoals een naheffingsaanslag omzetbelasting vallen binnen het toepassingsgebied van het recht van de Unie.

14. Het beginsel van eerbiediging van rechten van verdediging heeft echter geen absolute gelding maar kan beperkingen bevatten, mits deze beperkingen beantwoorden aan de doeleinden van algemeen belang die met de betrokken maatregel worden nagestreefd én geen sprake is van een onevenredige en onduldbare ingreep waardoor de gewaarborgde rechten in hun kern worden aangetast. Aan de eerste voorwaarde is voldaan, omdat het algemeen belang van de Unie is gediend bij een snelle inning van de eigen middelen. Wat betreft de tweede voorwaarde geldt dat geen afbreuk wordt gedaan aan het beginsel van eerbiediging van de rechten van verdediging als de adressaat de mogelijkheid heeft om opschorting van de tenuitvoerlegging van de beschikking te krijgen (zie HvJ 20 december 2017, C-276/16 ( Prequ’Italia Srl ), ECLI:EU:C:2017:1010).

15. De rechtbank stelt vast dat verweerder voorafgaand aan het uitreiken van de naheffingsaanslagen eiseres niet in de gelegenheid heeft gesteld naar behoren haar standpunt kenbaar te maken over de elementen waarop verweerder de naheffingsaanslagen wilde baseren. Uit de verslagen die zijn opgemaakt van de gesprekken die verweerder op 13 maart 2014, 20 mei 2015 en 11 januari 2016 met de heer [bestuurder] heeft gevoerd, blijkt niet dat de heer [bestuurder] erop is gewezen dat verweerder voornemens is aan eiseres de onderhavige naheffingsaanslagen omzetbelasting op te leggen. Tijdens het gesprek van 11 januari 2016 is de mogelijke aansprakelijkheid van de heer [bestuurder] bij eiseres aan de orde geweest, maar uit niets volgt dat daarmee bedoeld zou zijn de aansprakelijkstelling van de heer [bestuurder] voor de onderhavige nog aan eiseres op te leggen naheffingsaanslagen omzetbelasting. Maar ook als dat anders is, laat dat onverlet dat niet blijkt dat de heer [bestuurder] op de hoogte is gesteld van de elementen waarop het voornemen om de naheffingsaanslagen op te leggen zou zijn gebaseerd. Dat eiseres door het op 3 februari 2016 onder haar gelegde conservatoire beslag op de hoogte zou zijn van het voornemen om haar naheffingsaanslagen omzetbelasting op te leggen, laat eveneens onverlet dat zij daarmee niet op de hoogte is gesteld van de elementen waarop het genoemde voornemen was gebaseerd. Bij brief van donderdag 10 maart 2016 is het 34 pagina’s tellende conceptcontrolerapport aan eiseres verzonden zonder vermelding van een termijn waarbinnen eiseres desgewenst haar standpunt over de voorgenomen naheffing kenbaar kan maken. Nog daargelaten dat verweerder ter zitting heeft verklaard dat hij zich ook heeft gebaseerd op de Hongaarse eindrapportage, als bijlage 15 gevoegd bij het verweerschrift, die niet voorafgaand aan het opleggen van de naheffingsaanslagen aan eiseres is verstrekt, heeft eiseres in het meest gunstige geval het controlerapport in de loop van vrijdag 11 maart 2016 ontvangen. Aangezien de onderhavige naheffingsaanslagen met dagtekening maandag 14 maart 2016 zijn opgelegd, is eiseres met een reactietermijn van in het gunstigste geval minder dan één werkdag niet in de gelegenheid gesteld naar behoren haar standpunt kenbaar te maken. Het verdedigingsbeginsel is derhalve geschonden.

16. De rechtbank volgt verweerder niet in zijn standpunt dat de schending van het verdedigingsbeginsel gerechtvaardigd is omdat sprake was van vrees voor verduistering. Ter zitting heeft verweerder erkend dat na het leggen van conservatoir beslag onder eiseres op 3 februari 2016 geen vrees voor verduistering meer aanwezig was. Aangezien de voorzieningenrechter de termijn om de naheffingsaanslagen op te leggen op zes weken na de beslaglegging heeft bepaald, is er geen rechtvaardiging om in de periode tussen 3 februari en 16 maart 2016 de voorprocedure niet op de voorgeschreven wijze te doorlopen. Het had op de weg van verweerder gelegen in die periode eiseres in de gelegenheid te stellen haar standpunt kenbaar te maken over het voornemen. Dat een bezwaarschrift als verzoek om uitstel van betaling van de naheffingsaanslagen wordt aangemerkt, doet daar niet aan af. Immers, het beslag was toen al gelegd.

17. De schending van de rechten van de verdediging bij de totstandkoming van een bezwarend besluit kan alleen tot nietigverklaring van het bestreden besluit leiden wanneer deze procedure zonder de onregelmatigheid een andere afloop zou kunnen hebben gehad (vgl. HvJ 3 juli 2014, gevoegde zaken Kamino International Logistics B.V. en Datema Hellmann Worldwide Logistics B.V., C‑129/13 en C‑130/13, ECLI:EU:C:2014:2041). Voor het oordeel dat het besluitvormingsproces van verweerder zonder de schending een andere afloop zou kunnen hebben gehad, is niet vereist dat verweerder zonder deze schending zouden hebben afgezien van het vaststellen van de desbetreffende naheffingsaanslag of dat deze op een lager bedrag zou zijn gesteld. Voldoende is te bewijzen dat wanneer de schending niet had plaatsgevonden degene aan wie de naheffingsaanslag is opgelegd, een inbreng had kunnen leveren die voor het vaststellen van die aanslag van belang was en waarvan niet kan worden uitgesloten dat deze tot een besluitvormingsproces met een andere afloop had kunnen leiden. De rechter dient een en ander te beoordelen aan de hand van de specifieke feitelijke en juridische omstandigheden van het geval (vgl. HR 26 juni 2015, ECLI:NL:HR:2015:1666).

18. Eiseres had, indien zij voorafgaand aan het opleggen van de naheffingsaanslagen de beschikking had gehad over de Hongaarse eindrapportage en indien haar een dusdanige termijn was gesteld dat zij naar behoren haar standpunt kenbaar had kunnen maken, willen aanvoeren dat zij geen wetenschap had van de (vermeende) fraude. Aangezien dit een feitelijke discussie betreft, is de rechtbank van oordeel dat niet kan worden uitgesloten dat eiseres, indien geen schending had plaatsgevonden, een inbreng had kunnen leveren die voor het vaststellen van de naheffingsaanslagen van belang was en waarvan niet kan worden uitgesloten dat dit tot een besluitvormingsproces met een andere afloop had kunnen leiden. De schending van het verdedigingsbeginsel dient derhalve tot vernietiging van de naheffingsaanslagen alsmede, ten gevolge daarvan, van de rentebeschikkingen, te leiden.

19. De rechtbank zal ten overvloede de andere grieven van eiseres bespreken.

Toepassing nultarief

20. Voor intracommunautaire leveringen geldt op grond van Tabel II post a.6 van de Wet op de omzetbelasting 1968 het nultarief. De bewijslast voor een correcte toepassing van het nultarief ligt bij eiseres op grond van art. 12, eerste lid, van het Uitvoeringsbesluit omzetbelasting 1968.

21. Verweerder stelt in zijn verweerschrift dat eiseres niet aan haar bewijslast in deze heeft voldaan. Eiseres stelt dat dit wel het geval is.

22. Uit de zaak Teleos (HvJ 27 september 2007, C-409/04, ECLI:EU:C:2007:548) volgt dat het HvJ vier cumulatieve voorwaarden stelt aan toepassing van het nultarief:
– de leverancier is een btw-ondernemer;
– de afnemer is een btw-ondernemer of een persoon die verplicht is intracommunautaire verwervingen aan te geven in het land van aankomst van de goederen;
– de macht om als eigenaar te beschikken over het goed moet op de afnemer zijn overgegaan, en
– de leverancier heeft aangetoond dat het goed naar een andere lidstaat is verzonden of vervoerd en het grondgebied van de lidstaat van levering ingevolge deze verzending of dit vervoer fysiek heeft verlaten.

23. In het bijzonder kan volgens het HvJ niet worden vereist dat de afnemer in de lidstaat van aankomst van de goederen een intracommunautaire verwerving heeft aangegeven. Uit de arresten Mecsek-Gabona (HvJ 6 september 2012, C-273/11, ECLI:EU:C2013:168) en VSTR (HvJ 27 september 2012, C-587/10, ECLI:EU:C:2012:592) blijkt in het bijzonder dat een leverancier niet over het btw-identificatienummer van zijn afnemer hoeft te beschikken voor toepassing van het nultarief, mits hij maar op andere wijze kan bewijzen dat zijn afnemer een ondernemer is die de intracommunautaire verwervingen dient aan te geven in het land van aankomst van de goederen.

24. Tussen partijen is niet in geschil dat de bloemen in het kader van de levering zijn vervoerd van Nederland naar Hongarije. In het bijzonder volgt uit onderdeel 7 van het boekenonderzoek dat uit de administratie van eiseres en van derden ontvangen informatie kan worden vastgesteld dat de op de facturen van eiseres vermelde hoeveelheden bloemen ook de daadwerkelijke hoeveelheden zijn welke vervoerd zijn naar Hongarije. Voorts is niet in geschil dat eiseres ondernemer is en door haar de macht om als eigenaar over de bloemen te beschikken is overgedragen.

25. Verweerder stelt dat niet de afnemers op wiens naam eiseres haar facturen heeft gesteld de afnemers zijn van de leveringen van eiseres, maar [kft 8] Kft. Verweerder wijst er daarbij onder meer op dat de bloemen niet naar de adressen van de afnemers zijn toegezonden, maar rechtstreeks naar [kft 8] Kft. in Szigetszentmiklόs. Wat daar ook van zij, tussen partijen is niet in geschil dat zowel de Hongaarse afnemer op wiens naam eiseres facturen heeft opgemaakt als [kft 8] Kft. ondernemer zijn voor de btw en verplicht waren bij aankomst van de bloemen in Hongarije intracommunautaire verwervingen aan te geven.

26. De rechtbank komt aldus tot de slotsom dat eiseres voldoet aan de materiële voorwaarden voor toepassing van het nultarief en dit terecht heeft toegepast, tenzij sprake was van betrokkenheid bij btw-fraude.

27. Eiseres stelt dat in de handelsketen met de bloemen geen fraude is gepleegd en niet is komen vast te staan dat de Hongaarse afnemers van eiseres niet aan hun aangifteverplichtingen ter zake van de verwerving van de bloemen hebben voldaan. Volgens eiseres is de fraude gelegen in de cross-invoicing, wat buiten eiseres om heeft plaatsgevonden. Voorts stelt eiseres dat zij geen wetenschap had of zou moeten hebben van de cross-invoicing. Dit zou blijken uit de stukken van de Hongaarse belastingdienst en de brief van verweerder van 18 mei 2016. Verweerder stelt dat wel sprake is van btw-fraude in de handelsketen met de bloemen. In dat kader verwijst verweerder naar de hiervoor geciteerde passages uit het controlerapport.

28. Volgens verweerder zijn de afnemers [kft 2] Kft., [kft 3] Kft., [kft 4] Kft. en [kft 5] Kft. zogenoemde missing traders en maakten zij gebruik van stromannen, terwijl ook sprake was van cross-invoicing.

29. Volgens het arrest van de Hoge Raad van 19 januari 2018, ECLI:NL:HR:2018:51, kan het nultarief pas worden geweigerd op grond van wetenschap van fraude indien wordt vastgesteld 1) hoe de desbetreffende keten van leveringen was ingericht en welke plaats de betrokken ondernemer in die keten innam, 2) in welke schakel(s) van die keten btw-fraude werd gepleegd en wat die btw-fraude inhield en 3) dat en op welke gronden moet worden geoordeeld dat die ondernemer wist of had moeten weten dat de btw-fraude plaatsvond in die keten.

30. Ten aanzien van de eerste en tweede voorwaarde heeft verweerder tezamen met de Hongaarse belastingdienst in kaart gebracht en aannemelijk gemaakt dat eiseres bloemen levert aan diverse Hongaarse vennootschappen, die door de Hongaarse belastingdienst en verweerder worden aangemerkt als missing traders. Die vennootschappen hebben de bloemen geleverd aan [kft 8] Kft. Zij heeft op haar beurt de bloemen weer doorgeleverd. Weliswaar hebben sommige van de Hongaarse afnemers de intracommunautaire verwervingen van bloemen aangegeven, maar zij hebben door middel van fictieve inkoopfacturen (cross-invoicing) uiteindelijk weinig tot geen btw voldaan. Met de door verweerder ingebrachte stukken van de Hongaarse belastingdienst heeft verweerder naar het oordeel van de rechtbank aannemelijk gemaakt hoe de desbetreffende keten van leveringen was ingericht en welke plaats eiseres in de keten innam.

31. Dit geldt echter niet voor zover sprake is van (gestelde) leveringen aan [kft 1] Kft. Ten aanzien van [kft 1] Kft. is naar het oordeel van de rechtbank niet komen vast te staan dat sprake is van een soortgelijke btw-fraude als ter zake van de leveringen aan de andere afnemers. Ten aanzien van die vennootschap heeft verweerder geen inlichtingen ingewonnen bij de Hongaarse belastingdienst. Er zijn dus geen stukken betreffende onderzoek naar deze vennootschap in het dossier. Desgevraagd heeft verweerder ter zitting verklaard dat sprake is geweest van een onderzoek tezamen met de Hongaarse belastingdienst over de periode 2012-2014, dat daarbij geen onderzoek is gedaan naar leveringen aan [kft 1] Kft. omdat in 2011 aan dat bedrijf is geleverd, maar dat de leveringen van [kft 1] Kft., de voorganger van [kft 2] Kft., een van de aanleidingen zijn geweest om onderzoek te doen samen met de Hongaarse belastingdienst naar een vermeende fraudeketen in bloemen.

Het enkele feit dat de leveringen aan [kft 1] Kft. mede een aanleiding hebben gevormd voor het onderzoek dat verweerder samen met de Hongaarse belastingdienst heeft uitgevoerd en [kft 1] Kft. door verweerder wordt beschouwd als de voorloper van [kft 2] Kft, is echter onvoldoende om vast te stellen hoe de keten van leveringen bij de leveringen aan [kft 1] Kft. was ingericht. Ook dat mevrouw [aandeelhouder 3] voorheen in dienst is geweest bij de vennootschap, zoals in de Hongaarse stukken staat vermeld, is hier geen reden voor. Ook op die grond kan de naheffingsaanslag over het tijdvak 1 januari 2011 tot en met 31 december 2011 (naast eerder genoemde schending van het verdedigingsbeginsel) voor zover het leveringen aan [kft 1] Kft. betreft niet in stand blijven.

32. Ten aanzien van de tweede voorwaarde stelt verweerder ook dat sprake is van fraude binnen de handelsketen met bloemen en dat cross-invoicing onderdeel is van de fraude. Volgens eiseres is geen sprake van fraude binnen de handelsketen met bloemen, maar bestaat de fraude uit de cross-invoicing, die niet in de handelsketen waarbij eiseres is betrokken plaats vindt.

33. Naar het oordeel van de rechtbank heeft verweerder echter met hetgeen hij heeft gesteld en aan bewijsmiddelen heeft aangedragen, aannemelijk gemaakt dat sprake is van btw-fraude in een keten waarvan zowel de levering van bloemen van Nederland naar Hongarije als de cross-invoicing deel uit maken. Naar het oordeel van de rechtbank kunnen de cross-invoicing en de leveringen van bloemen niet los van elkaar worden gezien, omdat sprake is van een verband tussen de verwerving van de bloemen en de cross-invoicing. De cross-invoicing is immers gericht op het ontgaan van belastingheffing ter zake van de verwervingen. Beide handelingen zijn aldus onderdeel van de keten waarbinnen fraude is gepleegd.

34. Ten aanzien van [kft 2] Kft. is weliswaar geen sprake van cross-invoicing, maar verweerder heeft onvoldoende weersproken gesteld dat [kft 2] Kft een missing trading is en geen intracommunautaire verwervingen heeft aangegeven ter zake van de geleverde bloemen. Ook in dit geval is dus voldaan aan de eerste en de tweede voorwaarde

35. Ten aanzien van de derde voorwaarde, de wetenschap van eiseres, meent verweerder dat sprake is van dergelijke wetenschap bij de groep personen [aandeelhouder 1] , [aandeelhouder 2] , [aandeelhouder 3] , [naam 2] en [bestuurder] . Verweerder verwijst hierbij naar punt 8 en 9 van het rapport van het boekenonderzoek. Desgevraagd heeft verweerder ter zitting verklaard dat hij primair stelt dat sprake is van wetenschap bij de heren [aandeelhouder 1] , [aandeelhouder 2] , [naam 2] en mevrouw [aandeelhouder 3] . Deze personen zijn vanaf de oprichting van eiseres vanaf de eerste schakel tot de eindschakel betrokken bij de transacties. In de beginperiode komen hun namen zelfs nog voor bij de missing traders. Mevrouw [aandeelhouder 3] wist dat de bloemen bestemd zijn voor [kft 8] Kft. Ook de Hongaarse belastingdienst merkt steeds op dat sprake is van dezelfde groep betrokken personen, aldus verweerder. Subsidiair stelt verweerder dat de heer [bestuurder] als bestuurder had moeten weten van de btw-fraude. Eiseres stelt daar tegenover dat zij niet wist of had kunnen weten van de fraude. Daarbij wijst zij er allereerst op dat zij geen kennis en wetenschap had of zou moeten hebben van de cross-invoicing. Verder stelt zij dat zij geen waarschuwingsbrief over fraude van de Belastingdienst heeft ontvangen en haar geen verwijt kan worden gemaakt.

36. Anders dan verweerder stelt, is de rechtbank van oordeel dat eventuele betrokkenheid of wetenschap van de heer [aandeelhouder 1] bij respectievelijk van btw-fraude niet kan worden toegerekend aan eiseres. De heer [aandeelhouder 1] is ten tijde van de jaren waarover naheffingen plaatsvinden noch bestuurder noch aandeelhouder van eiseres. Dat hij oprichter is van eiseres en de bloemen zijn vervoerd door zijn transportbedrijf, brengt niet met zich dat zijn gestelde wetenschap van btw-fraude kan worden toegerekend aan eiseres. Verweerder heeft gesteld dat bij ontstentenis of belet van mevrouw [aandeelhouder 3] de heer [aandeelhouder 1] is aangewezen als haar vervanger. Dit heeft eiseres echter weersproken en is door verweerder niet nader onderbouwd. Ten aanzien van de heer [aandeelhouder 2] is niet aannemelijk geworden dat hij wetenschap had van de btw-fraude en in het bijzonder van de cross-invoicing. Het enkele feit dat hij aandeelhouder van eiseres is of is geweest en de enkele stelling van verweerder dat hij behoort tot een groep van personen die wetenschap had van de fraude en zijn naam voorkwam bij een missing trader is daartoe, nu deze feiten gemotiveerd zijn weersproken door eiseres, niet voldoende. Dit laatste heeft ook te gelden ten aanzien van de heer [naam 2] , terwijl de verklaring van de heer [bestuurder] inhoudende dat de heer [naam 2] de ultimate benificial owner van [ltd] Ltd. is niet van twijfel is gespeend. Met hetgeen verweerder heeft gesteld ten aanzien van de wetenschap van mevrouw [aandeelhouder 3] oordeelt de rechtbank dat ook wanneer wordt aangenomen dat mevrouw [aandeelhouder 3] wist dat de bloemen bestemd waren voor [kft 8] Kft., daarmee nog niet bewezen is dat zij ook wetenschap had van de cross-invoicing en van het missing traderschap van de gestelde afnemers van de bloemen, waardoor de btw-fraude pas daadwerkelijk is ontstaan.

37. De rechtbank leidt uit de jurisprudentie van het HvJ voorts af dat een ondernemer alles moet doen wat redelijkerwijs van hem kan worden verlangd om ervoor te zorgen dat hun transacties geen onderdeel vormen van een fraudeketen. Als dat het geval is, kan worden gesproken van een situatie waarin de ondernemer niet wist of had kunnen weten dat sprake was van btw-fraude. Gelet op het hiervoor aangehaalde deel van hoofdstuk 7 van het controlerapport, dat niet voldoende weersproken is en ondersteund wordt door de verklaringen van de heer [bestuurder] die als bijlagen bij het verweerschrift zijn gevoegd, acht de rechtbank aannemelijk dat de heer [bestuurder] als bestuurder van eiseres niet de zorgvuldigheid heeft betracht die van hem redelijkerwijs mag worden verwacht. In het bijzonder is onzorgvuldig geweest dat de heer [bestuurder] geen (toe-)zicht heeft gehouden op de bestellingen met de computers en het gebruik van inloggegevens van eiseres door de gestelde afnemers. De fraude heeft echter niet plaatsgevonden in het directe verband met die bestellingen, maar als gevolg van de cross-invoicing. Naar het oordeel van de rechtbank kunnen de door de afnemers van eiseres uitgevoerde handelingen met andere goederen, in dit geval de cross-invoicing, niet aan eiseres worden toegerekend omdat het onvoldoende verband houdt met het onzorgvuldige handelen door eiseres. Een ander oordeel zou met zich brengen dat eiseres voor wat betreft alle handelingen van haar afnemers verantwoordelijk zou worden voor een correcte btw-voldoening omdat zij ten aanzien van een onderdeel van de keten, te weten de bestellingen van de bloemen, niet alles heeft gedaan wat redelijkerwijs van haar kan worden verlangd. Bovendien, zelfs al zou eiseres wel alles hebben gedaan wat redelijkerwijs van haar kan worden verlangd om niet betrokken te raken bij btw-fraude voor wat betreft de bestellingen van de bloemen, dan nog zou de afnemer door middel van cross-invoicing btw-fraude hebben kunnen plegen zonder dat eiseres daar wetenschap van had kunnen hebben.

38. Dat het onzorgvuldige handelen onvoldoende verband houdt met het frauduleuze handelen ligt echter anders voor zover sprake is van leveringen aan [kft 2] Kft., omdat daar geen sprake is van cross-invoicing. Nu eiseres ten aanzien van die leveringen van de bloemen onvoldoende zorgvuldigheid heeft betracht, brengt de hiervoor genoemde jurisprudentie van het HvJ met zich dat aan eiseres moet worden toegerekend dat sprake is van btw-fraude. In zoverre is het nultarief dus terecht geweigerd. Aangezien de leveringen aan deze vennootschap zijn verricht in de periode 1 januari 2012 tot en met 31 december 2014 zou dit gevolgen hebben voor de naheffingsaanslag over het tijdvak 1 januari 2012 tot en met 31 december 2015. Omdat echter reeds op grond van de schending van het verdedigingsbeginsel die naheffingsaanslag niet in stand kan blijven, is dit oordeel ten overvloede.

Schending artikel 7 van het EVRM en het Handvest van de Grondrechten van de Europese Unie
39. Eiseres stelt dat de weigering van het nultarief een straf vormt in de zin van artikel 7 van het EVRM en dat een straf een wettelijke basis moet hebben die ontbreekt. Verweerder stelt dat geen sprake is van een straf.

40. Uit het arrest Italmoda (HvJ 18 december 2014, gevoegde zaken C-131/13, C-163/13 en C-164/13, ECLI:EU:C:2014:2455) volgt dat de weigering van de toepassing van het nultarief in geval van betrokkenheid van de belastingplichtige bij fraude geen straf vormt in de zin van artikel 7 van het EVRM of het Handvest van de Grondrechten van de Europese Unie (vergelijk de uitspraak van de rechtbank van 30 juni 2017, ECLI:NL:RBNHO:2017:6221). De zaak PPUH Stehcemp (HvJ 22 oktober 2015, C-277/14, ECLI:EU:C:2015:719) waarnaar eiseres ter zitting heeft verwezen maakt dit niet anders. Weliswaar wordt daar gesproken van ‘straffen’, maar dat woord wordt gebruikt voor de spiegelbeeldige situatie dat het recht op aftrek wordt geweigerd ten aanzien van een belastingplichtige die niet wist of had kunnen weten dat – kort gezegd – sprake was van btw-fraude. Voor zover eiseres wist of had moeten weten van btw-fraude is het weigeren van het nultarief geen straf.

Schending neutraliteitsbeginsel

41. Eiseres stelt dat sprake is van een schending van het neutraliteitsbeginsel en daarmee het Unierecht, omdat als gevolg van de naheffing bij eiseres cumulatie van btw ontstaat. Desgevraagd heeft verweerder ter zitting aangegeven dat naheffing heeft plaatsgevonden bij de Hongaarse afnemers van eiseres. Desalniettemin stelt verweerder zich op het standpunt dat geen sprake is van een schending van het neutraliteitsbeginsel.

42. Omdat op grond van de jurisprudentie van het HvJ het recht op aftrek dan wel het nultarief kan worden geweigerd aan de fraudeur die wist van de btw-fraude en iedere andere ondernemer die wist of had moeten weten van de btw-fraude kan een situatie van dubbele of meervoudige heffing ontstaan. Het HvJ geeft daarbij niet aan tot wie de belastingdienst zich in de eerste plaats moet richten. Uit het hiervoor genoemde arrest Italmoda volgt daarnaast dat naheffing ook in Nederland kan plaatsvinden indien de fraude heeft plaatsgevonden in een andere lidstaat. Hieruit leidt de rechtbank af dat het HvJ accepteert dat naheffing plaatsvindt bij meerdere partijen in de keten, mits is komen vast te staan dat zij wisten of hadden moeten weten van de btw-fraude. Er is ook geen sprake van dubbele heffing, omdat de heffing bij eiseres en die bij de gestelde afnemers verschillende belastbare handelingen betreffen. Bovendien betekent het enkele feit dat een naheffingsaanslag is opgelegd aan de gestelde Hongaarse afnemers van eiseres niet dat het door fraude niet betaalde btw-bedrag inmiddels daadwerkelijk door de Hongaarse fiscus is geïnd. Door verweerder is immers voldoende onderbouwd gesteld dat sprake is van ‘missing traders’ die door de Hongaarse fiscus niet kunnen worden getraceerd. Ten slotte volgt uit het arrest van het HvJ van 7 december 2010, “R”, C-285/09, ECLI:EU:C:2010:742, punt 54, dat het beginsel van fiscale neutraliteit niet op goede gronden kan worden aangevoerd door een belastingplichtige die opzettelijk aan belastingfraude heeft deelgenomen en het functioneren van het gemeenschappelijk btw-stelsel in gevaar heeft gebracht. De rechtbank begrijpt dit aldus dat ook degene die grof schuldig heeft deelgenomen aan btw-fraude, zoals eiseres voor wat betreft [kft 2] Kft, geen beroep kan doen op het beginsel van fiscale neutraliteit.

43. Het door eiseres ter zitting genoemde arrest Macikowski (HvJ 26 maart 2015, C-499/13, ECLI:EU:C:2015:201) maakt dit niet anders. Anders dan in het arrest Macikowski , waarin het gaat om een nationale aansprakelijkheidsregeling, volgt de naheffingsmogelijkheid bij wetenschap of had moeten weten van btw-fraude uit de Europese jurisprudentie. Hetzelfde geldt voor de door eiseres genoemde passage uit het beroepschrift in cassatie in ECLI:NL:HR:2016:2430. Uit deze passage volgt slechts dat de Staatssecretaris in de zaak in kwestie kan berusten in de handelswijze van belanghebbende in het verleden wanneer de btw is afgedragen. Hieruit kan niet in algemene zin worden afgeleid dat de Staatssecretaris een dubbele of meervoudige heffing in strijd acht met het neutraliteitsbeginsel of het Unierecht.

44. Op grond van hetgeen hiervoor onder 11 tot en met 18 is geoordeeld dienen de beroepen gegrond te worden verklaard.”

5Beoordeling van het geschil

Verdedigingsbeginsel

5.1.

In hoger beroep stelt de inspecteur dat de rechtbank ten onrechte heeft geoordeeld dat hij het Unierechtelijke verdedigingsbeginsel heeft geschonden. De inspecteur heeft op 9 maart 2016 telefonisch contact gelegd met [bestuurder] . In dat gesprek is [bestuurder] in de gelegenheid gesteld om te reageren op de voorgenomen naheffingsaanslagen. [bestuurder] zou daarop hebben aangegeven dat hij alles ‘via zijn advocaat’ wilde laten lopen. Dat is de reden waarom is aangenomen dat [bestuurder] geen gebruik wilde maken van zijn hoorrecht en er geen reactietermijn is genoemd in het rapport. Zo in de onderhavige zaak toch een schending wordt aangenomen, dan bestond daarvoor een rechtvaardigingsgrond. Het onderzoek stond onder grote druk doordat de voorzieningenrechter het verzoek (van de ontvanger) tot het leggen van conservatoir beslag had toegekend onder de voorwaarde dat de naheffingsaanslagen binnen 6 weken zouden worden opgelegd. Het onderzoek was op dat moment echter nog niet afgerond. Er werd in het bijzonder gewacht op informatie uit Hongarije over de laatste, grote afnemer van belanghebbende in het tijdvak: [BV 1] D.O.O. Toen het onderzoeksrapport gereed was is het onverwijld doorgezonden. Voorts voert de inspecteur aan dat in de bezwaarfase voldoende rechtsbescherming is geboden. De rechtbank heeft deze toets ten onrechte niet in haar beoordeling betrokken.

De inspecteur bestrijdt daarenboven hetgeen door de rechtbank is overwogen in r.o. 17 en 18 van haar uitspraak.

5.2.

Belanghebbende weerspreekt de stellingen van de inspecteur. Uit het gegeven dat belanghebbende een gemachtigde/advocaat had ingeschakeld en dat aan de inspecteur meedeelde, had de inspecteur moeten afleiden dat belanghebbende wel degelijk gebruik wilde maken van haar hoorrecht. Belanghebbende verwijt de inspecteur dat hij voorafgaand aan het vaststellen van de naheffingsaanslagen geen contact heeft opgenomen met de advocaat van belanghebbende. De inspecteur heeft te lichtvaardig de conclusie getrokken dat belanghebbende heeft afgezien gebruik te maken van zijn hoorrecht. De termijn die de gemachtigde is gegund voor het geven van een reactie op het controlerapport, is te kort. Er is geen voorprocedure in acht genomen zoals vereist volgens het verdedigingsbeginsel. Anders dan de inspecteur stelt, heeft de rechtbank in r.o. 16 wel degelijk beoordeeld of in de bezwaarfase voldoende rechtsbescherming heeft plaatsgevonden; zij heeft die vraag terecht ontkennend beantwoord.

De rechtbank heeft, zo stelt belanghebbende, bij de beantwoording van de vraag of een andere afloop denkbaar was de juiste toets aangelegd: het moet gaan om een inbreng “waarvan niet kan worden uitgesloten dat deze tot een besluitvormingsproces met een andere afloop had kunnen leiden.”

5.3.Het Hof oordeelt als volgt. Krachtens het verdedigingsbeginsel moeten degenen aan wie een naheffingsaanslag wordt opgelegd, in staat worden gesteld hun standpunt over de elementen waarop de administratie haar besluit wil baseren naar behoren kenbaar te maken. Niet in geschil is dat de inspecteur op 10 maart 2016 het controlerapport aan belanghebbende heeft doen toekomen, zodat belanghebbende voorafgaand aan het opleggen van de naheffingsaanslagen in kennis is gesteld van de elementen waarop deze zijn gebaseerd. Met dagtekening 14 maart 2016 zijn de onderhavige naheffingsaanslagen opgelegd. De vraag rijst of de termijn die belanghebbende resteerde (maximaal 3 dagen waarin begrepen een weekend) toereikend was om haar standpunt, zoals vereist, naar behoren kenbaar te kunnen maken. Het Hof is met de rechtbank van oordeel dat de termijn tussen het uitreiken van het controlerapport en het opleggen van de naheffingsaanslag daarvoor te kort was.

5.4.

Bij die uitkomst dient beoordeeld te worden of er een rechtvaardigingsgrond bestond voor het niet afdoende in de gelegenheid stellen van belanghebbende om haar standpunt kenbaar te maken. De rechtbank heeft dienaangaande als volgt geoordeeld:

16. De rechtbank volgt verweerder niet in zijn standpunt dat de schending van het verdedigingsbeginsel gerechtvaardigd is omdat sprake was van vrees voor verduistering. Ter zitting heeft verweerder erkend dat na het leggen van conservatoir beslag onder eiseres op 3 februari 2016 geen vrees voor verduistering meer aanwezig was. Aangezien de voorzieningenrechter de termijn om de naheffingsaanslagen op te leggen op zes weken na de beslaglegging heeft bepaald, is er geen rechtvaardiging om in de periode tussen 3 februari en 16 maart 2016 de voorprocedure niet op de voorgeschreven wijze te doorlopen. Het had op de weg van verweerder gelegen in die periode eiseres in de gelegenheid te stellen haar standpunt kenbaar te maken over het voornemen. Dat een bezwaarschrift als verzoek om uitstel van betaling van de naheffingsaanslagen wordt aangemerkt, doet daar niet aan af. Immers, het beslag was toen al gelegd.

5.5.1.Het Hof komt, gelet op specifieke omstandigheden van het geval1, tot een ander oordeel dan de rechtbank. Ter toelichting van dit oordeel dient dat de Hoge Raad heeft overwogen dat de gronden die toepassing van artikel 10 Invorderingswet 1990 (hierna ook: artikel 10 IW) rechtvaardigen, moeten worden beschouwd als gronden die een beperking rechtvaardigen van het recht om vooraf te worden gehoord (vgl. Hoge Raad 10 juli 2015, nr. 14/04046, ECLI:NL:HR:2015:1809, r.o. 2.6.3). Het is dan wel aan de inspecteur om aannemelijk te maken dat van een van de in artikel 10 Invorderingswet 1990 vermelde gronden sprake was.

5.5.2.Het Hof stelt bij zijn beoordeling voorop dat een vermoeden van betrokkenheid bij belastingfraude niet meebrengt dat belanghebbende geen beroep meer kan doen op het beginsel van eerbiediging van de rechten van de verdediging. Wel kan een dergelijk vermoeden, mits voldoende onderbouwd, meebrengen dat de ontvanger grond heeft om te vrezen voor verduistering als bedoeld in artikel 10 IW. In dat licht is van belang dat bij de Invorderingswet 1990 is gekozen voor het ‘open’ systeem, dat wil zeggen dat de ontvanger naast de mogelijkheden die de Invorderingswet 1990 hem biedt ook gebruik kan maken van de bevoegdheden die een schuldeiser heeft op grond van enige andere wettelijke bepaling, zoals de bevoegdheid om conservatoir beslag te leggen. Tijdens de parlementaire behandeling van de Invorderingswet 1990 is gevraagd of de noodzaak van de regeling inzake de versnelde invordering daarmee niet was komen te vervallen. De ontvanger kreeg immers de bevoegdheid om in gevallen waarin verhaal illusoir dreigde te worden conservatoir beslag te leggen. De regering beantwoordde die vraag ontkennend. De ontvanger heeft in gevallen waarin sprake is van ‘vrees voor verduistering’ dus een keuze tussen i) de versnelde invordering en ii) het leggen van conservatoir beslag. Op grond van de Leidraad Invordering 2008 bepaalt de ontvanger zijn keuze aan de hand van het geheel van feiten en omstandigheden. In de regel zal de ontvanger kiezen voor conservatoir beslag als de inspecteur nog niet in staat is – bijvoorbeeld omdat het onderzoek nog niet is afgerond – om een onderbouwde (naheffings)aanslag op te leggen. Een keuze voor het leggen van conservatoir beslag dient in beginsel de belangen van de belastingplichtige, die alsdan immers niet wordt geconfronteerd met (veelal te hoog) geschatte direct en ineens invorderbare (naheffings)aanslagen.

5.5.3.De enkele omstandigheid dat de ontvanger in de onderwerpelijke zaak heeft gekozen voor het leggen van conservatoir beslag en niet voor versnelde invordering (art. 10 IW) brengt dan ook niet reeds mee dat er geen gronden waren die toepassing van artikel 10 Invorderingswet 1990 rechtvaardigden. Een ‘gegronde vrees voor verduistering’ behoeft niet vast te staan. Voldoende is dat de inspecteur met de door hem aangevoerde feiten en omstandigheden die vrees aannemelijk weet te maken. De inspecteur heeft in dat kader aangevoerd dat op basis van zijn onderzoek en dat van zijn Hongaarse collega’s gegronde vrees voor verduistering bestond omdat het i) om btw-fraude ging waarbij ook (voormalig) aandeelhouders van belanghebbende van betrokkenheid werden verdacht met ii) snel wisselende afnemers die iii) in staat waren om snel te schakelen en iv) [bestuurder] slechts beperkte invloed op en inzicht in het handelen van belanghebbende had, omdat hij carte blanche heeft verleend aan enkele Hongaarse staatsburgers om naar eigen inzicht namens belanghebbende aankopen van bloemen te verrichten (én te betalen2) op Nederlandse bloemenveilingen. Het Hof is van oordeel dat op grond van hetgeen in dit verband door de inspecteur is aangevoerd, de gegronde vrees voor verduistering aannemelijk is gemaakt.

5.5.4.Anders dan de rechtbank heeft geoordeeld, is de vrees voor verduistering door het gelegde conservatoire beslag bovendien niet volledig weggenomen, nu aan dit beslag door de voorzieningenrechter immers de voorwaarde was verbonden dat de naheffingsaanslag(en) opgelegd diende(n) te worden binnen zes weken. De inspecteur heeft in dat kader verklaard dat de afronding van de controle onvoorziene vertraging heeft opgelopen, doordat hij in afwachting was van belangrijke informatie uit Roemenië over de laatste (relatief grote) afnemer van belanghebbende: [BV 1] D.O.O. Er is weliswaar getracht om die informatie langs een andere weg te verkrijgen, maar daarmee kon niet worden voorkomen dat de reactietermijn die belanghebbende resteerde daardoor in belangrijke mate is verkort.

5.5.5.Deze omstandigheden, te weten het wachten op voor het onderzoek relevante informatie uit Roemenië, de noodzaak om binnen zes weken het onderzoek af te ronden, de belastingschuld vast te stellen en de naheffingsaanslagen uit te reiken, in combinatie met de gegronde vrees voor verduistering (5.5.3), is een voldoende rechtvaardiging voor de schending van het recht van belanghebbende om voorafgaand aan de uitreiking van de naheffingsaanslagen haar standpunt naar behoren kenbaar te maken.

5.6.In een dergelijke geval dient de inspecteur vervolgens aannemelijk te maken dat is voldaan aan de voorwaarden om de eerbiediging van het recht om te worden gehoord te verzekeren (zie punt 55 van het arrest Kamino ; r.o. 17 van de rechtbank). In het bijzonder dient daarvoor komen vast te staan dat de schending geen nadelige gevolgen heeft gehad voor het maken van effectief bezwaar tegen de belastingaanslag en voorts dat na afloop van de bezwaarprocedure de nadelige gevolgen van het opleggen van de belastingaanslag ongedaan konden worden gemaakt.

5.7.Ook in het bewijs daarvan is de inspecteur geslaagd. Niet in geschil is dat belanghebbende effectief bezwaar heeft kunnen maken. Voorts acht het Hof aannemelijk dat na afloop van de bezwaarprocedure eventuele nadelige financiële gevolgen van het opleggen van de belastingaanslag ongedaan kunnen worden gemaakt.

5.8.Het hoger beroep van de inspecteur is in zoverre gegrond. Bij deze uitkomst komt het Hof niet toe aan de zogenoemde ‘andere afloop toets’.

5.9.Aangaande het standpunt van belanghebbende dat het verdedigingsbeginsel is geschonden omdat zij voorafgaand aan het opleggen van de naheffingsaanslagen niet beschikte over het volledige dossier, oordeelt het Hof, onder verwijzing naar het arrest ‘ Ispas ’ van het HvJ (HvJ 9 november 2017, C-298/16, ECLI:EU:C:2017:843, punt 32 en 33) als volgt. In dit arrest is onder meer overwogen:

“25. Met zijn vraag wenst de verwijzende rechter in wezen te vernemen of het algemene Unierechtelijke beginsel van eerbiediging van de rechten van de verdediging aldus moet worden uitgelegd dat het vereist dat particulieren in nationale administratieve procedures voor de controle en de vaststelling van de maatstaf van heffing van de btw toegang hebben tot alle informatie en documenten in het administratieve dossier die de overheidsinstantie in aanmerking heeft genomen bij het nemen van haar besluit [onderstreping Hof].

(…)

32. Zoals de advocaat-generaal in de punten 121 en 122 van zijn conclusie heeft opgemerkt, rust op de nationale belastingautoriteiten daartoe geen algemene verplichting om volledige toegang te geven tot het dossier waarover zij beschikken of om de documenten en informatie ter ondersteuning van het voorgenomen besluit ambtshalve te verstrekken.

33. In het kader van een belastingcontrole, die ertoe strekt na te gaan of belastingplichtigen aan hun fiscale verplichtingen hebben voldaan, kan immers worden verwacht dat die belastingplichtigen toegang tot die documenten en informatie vragen om, in voorkomend geval, toelichtingen te verstrekken of middelen aan te voeren tegen het standpunt van de belastingdienst.

34. De daadwerkelijke eerbiediging van de rechten van de verdediging vereist evenwel het bestaan van een reële mogelijkheid van toegang tot die documenten en informatie, tenzij een beperking van die toegang gerechtvaardigd is door doelstellingen van algemeen belang.

5.10.Hieruit volgt dat er op de inspecteur geen algemene verplichting rust om reeds voor de bezwaarfase ambtshalve volledige toegang te geven tot het dossier waarover hij beschikt, noch om dat dossier ambtshalve integraal te verstrekken aan de belanghebbende.

5.11.

Gesteld noch gebleken is dat belanghebbende tijdens de controle toegang tot documenten en informatie heeft gevraagd om, in voorkomend geval, toelichtingen te verstrekken of middelen aan te voeren tegen het standpunt van de belastingdienst.

Het Hof komt dan ook tot het oordeel dat het verdedigingsbeginsel niet is geschonden.

Artikel 8:42 Awb geschonden?

5.12.Belanghebbende stelt dat de inspecteur niet alle op de zaak betrekking hebbende stukken heeft ingediend en daarmee de op hem rustende verplichting, zoals neergelegd in artikel 8:42 Awb, heeft geschonden. Zij herhaalt hetgeen door haar is aangevoerd in haar pleitnota bij de rechtbank (punt 10 t/m 17). De ontbrekende 8:42 stukken zijn volgens belanghebbende de volgende: stukken waaruit blijkt dat contante stortingen zijn gedaan op de Hongaarse bankrekening van belanghebbende door [aandeelhouder 2] (belanghebbende wenst de desbetreffende bankafschriften); gegevens waaruit blijkt dat alleen [bestuurder] gemachtigde van de Hongaarse bankrekening van belanghebbende zou zijn; een afschrift uit het Hongaarse handelsregister waaruit blijkt dat [naam 2] bedrijfsleider was bij [kft 1] Kft; het informatieverzoek van de Nederlandse belastingdienst aan de Hongaarse belastingdienst; de ter zake genoemde ‘attached documents’; informatie van de Hongaarse belastingdienst over [kft 8] Kft waaruit blijkt dat [aandeelhouder 3] statutair vertegenwoordiger was van dat bedrijf; de vermeende verklaring van [naam 8] ; vermeende verklaringen van een aantal nader genoemde personen (punt 15) en originele exemplaren van door de Hongaarse belastingdienst geparafraseerde verklaringen. Dat deze stukken er zijn, leidt belanghebbende indirect af uit door de inspecteur ingenomen stellingen. Als deze stukken niet alsnog worden ingediend, kunnen die stellingen niet bewezen worden geacht. Voorts stelt belanghebbende dat aan het Hongaarse rapport, waarnaar door de inspecteur verwezen wordt, geen bewijskracht kan worden ontleend omdat dit rapport niet is onderbouwd met de onderliggende onderzoeksrapporten. Door dit manco kunnen de in dat rapport gestelde feiten niet worden getoetst zodat de daarin vermelde feiten en omstandigheden, aldus belanghebbende, niet betrouwbaar zijn.

5.13.De inspecteur heeft ter zitting bij het Hof verklaard niet over de genoemde onderliggende stukken te beschikken en weerspreekt dat hij artikel 8:42 Awb heeft geschonden.

5.14.Het Hof stelt voorop dat de inspecteur op grond van artikel 8:42, lid 1, Awb in beginsel gehouden is alle stukken die hem ter beschikking staan en die van belang kunnen zijn voor de beslechting van de (nog) bestaande geschilpunten aan de belanghebbende en aan de rechter over te leggen. Die verplichting gaat in het algemeen niet zo ver dat de inspecteur is gehouden stukken in te brengen die ten grondslag liggen aan door hem ingebrachte stukken (i.c. het Hongaarse rapport), indien die stukken niet ter beschikking van de inspecteur hebben gestaan (vgl. HR 12 juli 2013, nr. 11/04625, ECLI:NL:HR:2013:29, BNB 2013/226).

5.15.De inspecteur heeft geloofwaardig verklaard dat hij over de door belanghebbende aangehaalde stukken niet beschikt noch heeft beschikt. Dit brengt mee dat hij niet gehouden is deze stukken in te brengen en dat van schending van artikel 8:42 Awb geen sprake is.

5.16.De klacht van belanghebbende dat het antwoord van de Nederlandse belastingdienst op het SCAC-verzoek van de Hongaarse belastingdienst zou ontbreken wordt verworpen, daar dit antwoord is opgenomen in dit formulier, vak B1-18 en vak B2-19 (zie bijlage 22 bij het hogerberoepschrift).

5.17.Het standpunt van belanghebbende dat door de inspecteur ingebrachte stukken, zoals het controlerapport, zonder nadere onderbouwing/stukken niet tot bewijs kunnen dienen, wordt eveneens verworpen. Ter toelichting van dit oordeel dient dat de rechter vrij is in zijn beoordeling of hij geloof hecht aan een bewijsmiddel, en, zo ja, hoe zwaar hij dit laat meewegen bij de beoordeling of de inspecteur heeft voldaan aan de op hem rustende bewijslast. De rechter mag zijn beslissing, anders dan waarvan belanghebbende uitgaat, baseren op een door een (controle)ambtenaar afgelegde geloofwaardige verklaring. Dit geldt evenzeer als in de verklaringen van de ambtenaar neergelegd in het rapport niet (gedetailleerd) alle feiten en omstandigheden zijn weergegeven op grond waarvan de ambtenaar tot zijn verklaring is gekomen. De geloofwaardigheid van een ambtelijke verklaring komt in geding indien die verklaring bijvoorbeeld innerlijk tegenstrijdigheden bevat of anderszins vragen oproept, maar daarvan is in het onderhavige geval geen sprake.

Nultarief

5.18.Belanghebbende heeft vanaf haar oprichting tot en met 31 december 2015 bloemen en planten met toepassing van het nultarief 3 heeft geleverd aan de onder 3 van de uitspraak van de rechtbank genoemde Hongaarse bedrijven.

5.19.

De naheffingsaanslagen hebben betrekking op de correctie van het ter zake toegepaste nultarief. De inspecteur heeft primair aangevoerd dat belanghebbende voor de toepassing van het nultarief niet het benodigde bewijs heeft geleverd. De afnemers waren immers missing traders, dus geen ondernemers in de zin van de Wet OB zoals is aangenomen door de rechtbank. Subsidiair heeft hij de correcties gebaseerd op het arrest van het HvJ 6 juli 2006, C-439/04 en C-440/04, Axel Kittel en Recolta Recycling BVBA , ECLI:EU:C:2006:446. Hij heeft gesteld dat belanghebbende had moeten weten dat de handelingen waaraan zij deelnam onderdeel waren van fraude in de keten van leveringen waar de correcties betrekking op hebben.

Belanghebbende heeft dit bestreden en stelt dat zij het nultarief terecht heeft toegepast.

5.20.

Het Hof stelt voorop dat op belanghebbende de bewijslast rust dat zij terecht het nultarief heeft toegepast op de in geding zijnde leveringen (zie daarvoor artikel 12, lid 1, Uitvoeringsbesluit omzetbelasting 1968). Niet in geschil is dat belanghebbende ondernemer is, dat de bloemen en planten die zij heeft geleverd en waarvoor gecorrigeerd is, reële transacties zijn, dat deze goederen daadwerkelijk in het kader van deze leveringen vanuit Nederland naar Hongarije zijn vervoerd en dat de afnemer telkens een Hongaarse ondernemer is. Wel in geschil is de (werkelijke) identiteit van de Hongaarse afnemers. Belanghebbende stelt dat dit de ondernemers zijn zoals vermeld op de facturen. De inspecteur stelt dat de afnemers op de factuur niet de echte afnemers zijn, maar missing traders en dat de werkelijke afnemers andere (Hongaarse) ondernemers zijn, te weten [kft 8] Kft en [kft 7] Kft.

Belanghebbende weerspreekt dat sprake is van fraude in de keten.

5.21.Onder die omstandigheden is, wat er ook zij van de stelling van de inspecteur, niet in geschil dat materieel is voldaan aan alle voorwaarden voor toepassing van het nultarief. Het Hof verwijst in dit kader naar het arrest van het HvJ van 27 september 2007, C-409/04, Teleos e.a., ECLI:EU:C:2007:548. Immers, als de stelling van de inspecteur over de fraude in de keten doel treft, is niet in geschil dat de werkelijke afnemers ( [kft 8] Kft en [kft 7] Kft) ondernemers zijn in de zin van de Wet OB. Als de stelling van belanghebbende – dat er geen sprake is van fraude in de keten – doel treft, dan zullen de afnemers niet als missing traders worden beschouwd maar als ondernemers in de zin van de Wet OB. Belanghebbende is in zoverre geslaagd in de op haar rustende stelplicht en bewijslast. Het Hof onderschrijft in zoverre hetgeen door de rechtbank is overwogen in r.o. 20 tot en met 26.

5.22.In het eindarrest in de zaak Turbu.com (HR 19 januari 2018, nr. 16/06245, ECLI:NL:HR:2018:51) heeft de Hoge Raad echter geoordeeld dat ook indien voldaan is aan de wettelijke voorwaarden voor toepassing van het nultarief voor de in geschil zijnde leveringen van goederen, het nultarief toch geweigerd wordt indien de betrokken ondernemer wist of had moeten weten dat hij deelnam aan btw-fraude in het kader van een keten van leveringen. Om het nultarief op die grond te weigeren is vereist dat wordt vastgesteld i) hoe de desbetreffende keten van leveringen was ingericht en welke plaats de betrokken ondernemer in die keten innam, ii) in welke schakel(s) van die keten btw-fraude werd gepleegd en wat die btw-fraude inhield, en iii) dat en op welke gronden geoordeeld moet worden dat die ondernemer wist of had moeten weten dat de btw-fraude plaatsvond in die keten (voormeld arrest Turbu.com , r.o. 3.4.1). De onder i) en ii) gestelde vereisten houden naar ’s Hofs oordeel in dat de inspecteur inzicht dient te verschaffen in de schakel(s) van de handelsketen waarin de belanghebbende deelnam, dat hij aannemelijk dient te maken in welke schakel(s) de gestelde btw-fraude heeft plaatsgevonden en dat hij inzicht dient te verschaffen in mogelijke tussenliggende schakels. De genoemde vereisten houden evenwel niet in dat de inspecteur in gevallen van btw-fraude gehouden is om de gehele handelsketen (van producent tot eindafnemer) in beeld te brengen. Naar ’s Hofs oordeel kan de inspecteur volstaan met het inzichtelijk maken van het deel van de handelsketen dat relevant is voor de toetsing aan de drie in het eindarrest Turbu.com geformuleerde vereisten, zoals hiervoor vermeld.

Fraude in de keten bewezen?

5.23.De inspecteur neemt ten aanzien van alle in de naheffing betrokken verkooptransacties het standpunt in dat sprake is van fraude in de keten. Hij stelt dat de afnemers missing traders zijn die niet hebben voldaan aan de op hen rustende verplichtingen in het kader van de btw. Hij verwijst daarvoor primair naar de bevindingen van de Hongaarse belastingdienst. In zijn verweerschrift in beroep (6.2.1) voert hij daartoe het volgende aan, onder verwijzing naar onderdeel 6 van het controlerapport waarin de fraude is beschreven:

– De Hongaarse belastingdienst heeft naar aanleiding van door haar verricht onderzoek vastgesteld dat de Hongaarse afnemers waaraan belanghebbende factureert (in ieder geval vanaf medio 2011) worden aangemerkt als missing traders, dat in deze ondernemingen geen daadwerkelijke activiteiten plaatsvinden en waarvan de statutaire vertegenwoordigers stromannen zijn.

– De Hongaarse belastingdienst heeft vastgesteld dat deze bedrijven alleen maar in de keten zijn ‘gezet’ om de fraude met omzetbelasting mogelijk te maken. De bloemen en planten werden in werkelijkheid geleverd aan [kft 8] kft en [kft 7] kft. Deze hebben de bloemen vermoedelijk afgezet in het ‘zwarte circuit’.

– De Hongaarse belastingdienst heeft verder vastgesteld dat de missing traders voor een deel in het geheel geen verwervingen hebben aangeven en voor een deel (deels) wel.

– Bij de Hongaarse bedrijven waarbij de verwervingen wel geheel of gedeeltelijk worden aangegeven is geconstateerd dat hierbij gebruik is gemaakt van fictieve in- en verkoopfacturen. Daarbij is vastgesteld dat deze in- en verkoopfacturen vals zijn. Deze goederenstroom is fictief en alleen gecreëerd om een aftrekrecht te creëren (‘cross-invoicing’). De belasting op deze facturen zorgde er voor dat er per saldo niet of nauwelijks (25% tot 27%) Hongaarse btw voldaan hoefde te worden voldaan over de met de met de verkoop van bloemen behaalde omzet. Hiermee werd geprobeerd “onder de radar” (van de Hongaarse fiscus) te blijven.

5.24.De inspecteur komt in hoger beroep op tegen het oordeel van de rechtbank (r.o. 31) dat er geen bewijs voor fraude in de keten is ten aanzien van [kft 1] Kft. In dat kader voert de inspecteur aan dat er op 17 april 2013 een verzoek om inlichtingen is gedaan vanuit Hongarije inzake leveringen door belanghebbende aan [kft 1] Kft in het jaar 2010. In het verzoek geeft de Hongaarse belastingdienst aan dat zij ook in deze schakel fraude vermoedt. Verder is daarin aangegeven dat het omzetbelastingnummer van [kft 1] Kft/ [kft 1] Kft per 9 januari 2013 is ingetrokken. In het verzoek wordt vermeld dat de volgende personen betrokken waren als bedrijfsleider/directeur bij de genoemde vennootschap:

– periode 14-9-2009 tot 2-8-2010: [aandeelhouder 2] [Hof: aandeelhouder van belanghebbende in de periode 21 mei 2008 -2 februari 2012]

– periode 2-8-2010 tot 10-10-2011: [naam 2] [Hof: Ultimate Beneficial Owner van de aandelen in belanghebbende vanaf 2 februari 2012]

– periode vanaf 10-10-2011: [naam 13]

5.25.De inspecteur voert voorts aan dat in 2010 door belanghebbende leveringen aan [kft 1] Kft zijn aangegeven via de listings (en opgenomen in VIES). Deze bedragen wijken, zo is door de Hongaarse belastingdienst vastgesteld, aanzienlijk af van de verwervingen die door [kft 1] Kft in die periode zijn aangegeven. [kft 1] is – ondanks uitnodigingen daartoe door de Hongaarse belastingdienst – niet verschenen en heeft ook overigens geen informatie en bescheiden ter beschikking gesteld aan de Hongaarse Belastingdienst. Ook zij moet daarom worden aangemerkt als een missing trader. De inspecteur wijst er op dat in de periode eerste kwartaal 2010 tot medio vierde kwartaal 2011 leveringen door belanghebbende hebben plaatsgevonden aan [kft 1] Kft en dat deze periode overeenkomt met de periode waarin [aandeelhouder 2] en [naam 2] bedrijfsleider/directeur van de vennootschap waren. In dezelfde periode is [aandeelhouder 2] ook aandeelhouder van belanghebbende.

5.26.

Belanghebbende bestrijdt dat sprake is geweest van btw-fraude in de leveringsketen. Zij is het niet eens met de overwegingen 30 en 33 van de rechtbank dat de vermeende ‘cross invoicing’ door haar afnemer(s) tot gevolg heeft dat in ‘haar’ keten van (bloemen) leveringen fraude heeft plaatsgevonden. Indien deze fraude aannemelijk wordt geacht, heeft deze plaatsgevonden in een andere keten, waarvan belanghebbende geen deel uitmaakte. Zij had op die andere keten geen zicht of invloed zodat, wat daar verder ook is gebeurd, dit belanghebbende niet kan worden aangerekend.

De rechtbank heeft volgens belanghebbende terecht geoordeeld dat er geen bewijs voor fraude in de keten is ten aanzien van [kft 1] Kft. Er is naar deze afnemer door de inspecteur heel weinig onderzoek gedaan. De stelling van de inspecteur over een mismatch wordt niet gestaafd met objectieve gegevens. Uit de SCAC-informatie (bijlage22 bij het hogerberoepschrift) volgt niet dat sprake is van een mismatch, omdat de informatie over de aangegeven bedragen (verwervingen) ontbreekt. Bovendien zien de verzoeken niet op het onderhavige tijdvak. Ook voor de andere afnemers geldt dat belanghebbende alle feitelijke beweringen van de inspecteur betwist. Er ontbreken in het dossier feitelijke gegevens die deze stellingen ondersteunen. In het dossier is niet meer aanwezig dan de niet onderbouwde beweringen van de respectievelijke (Hongaarse en Nederlandse) inspecteurs.

5.27.Het Hof is van oordeel dat de rechtbank terecht en op goede gronden heeft geoordeeld dat de fraude in de keten is bewezen (r.o. 30-33). Het Hof neemt dit oordeel en die gronden over, met uitzondering van hetgeen zij heeft overwogen ten aanzien van de leveringen aan [kft 1] Kft, en maakt deze tot de zijne. In aanvulling daarop overweegt het Hof als volgt.

5.28.De inspecteur heeft gesteld dat voor elk van de afnemers waarvoor is gecorrigeerd is bewezen dat:

  1. zij volgens de Hongaarse belastingdienst onvindbaar waren voor en geen medewerking hebben verleend aan het Hongaarse onderzoek;
  2. door de Hongaarse belastingdienst is vastgesteld dat zij niet de door hen verschuldigde btw hebben aangegeven/voldaan;
  3. zij volgens onderzoek van de Hongaarse belastingdienst geen daadwerkelijke economische activiteiten hebben verricht;
  4. hun btw-nummers door de Hongaarse belastingdienst zijn ingetrokken in verband met (een vermoeden van) fraude;
  5. in alle gevallen, met uitzondering van [kft 2] Kft, blijkens het Hongaarse onderzoek door de afnemers is gefraudeerd door middel van cross-invoicing. Zij hebben inkoopfacturen opgemaakt voor gefingeerde inkopen om de daarmee de omzetbelasting die was vermeld op de facturen aan [kft 8] Kft, de afnemer waar de bloemen en planten in werkelijkheid voor waren bestemd, te ‘salderen’;
  6. de bloemen in alle gevallen direct werden vervoerd naar de afnemers van de afnemers van belanghebbende: [kft 8] Kft en [kft 7] Kft te Szigetszentmiklos, zonder dat uit de administratie van belanghebbende – waaronder de door belanghebbende opgemaakte CMR-documenten – kan worden afgeleid dat sprake was van ABC-transacties;
  7. [kft 8] Kft en [kft 7] Kft te Szigetszentmiklos door de Hongaarse belastingdienst worden aangemerkt als de werkelijke afnemers van de door belanghebbende thans in geding zijnde bloemenleveringen. De Hongaarse belastingdienst heeft de fraude keten in een schema gevat dat is opgenomen in het controlerapport van de inspecteur onder 5.2 (zie onderdeel 2 van deze uitspraak).

5.29.Het nadeel van fraude voor de Hongaarse schatkist is zeer aanzienlijk. Het btw-tarief voor bloemen en planten bedroeg in de onderhavige tijdvakken in Hongarije 25% tot 27%.

5.30.Het Hof acht de schematische weergave van de keten zoals opgesteld door de Hongaarse belastingdienst aannemelijk op grond van de feiten en omstandigheden vermeld in de volgende gedingstukken:

– het controlerapport van 10 maart 2016 (bijlage 2 bij het verweerschrift in beroep)

– de aanleiding van de controle voor de National Tax- and Customs Administration- Hungary van 23 juni 2014 (bijlage 13 bij het verweerschrift in beroep);

– Een beschrijving door de National Tax- and Customs Administration- Hungary van de Hongaarse en Nederlandse betrokken partijen (bijlage 14 bij het verweerschrift in beroep); en

– Een Hongaars rapport “Intra community flower trade, An initiative by Hungary” (bijlage 15 bij het verweerschrift in beroep).

De daarin gestelde feiten en omstandigheden, in het bijzonder de hiervoor opgesomde, zijn door belanghebbende niet dan wel onvoldoende weersproken.

[kft 2] Kft

5.31.In het schema zoals opgenomen in het controle rapport, worden niet alle afnemers van belanghebbende waarvoor is gecorrigeerd weergegeven. Zo ontbreekt in dat schema de afnemer [kft 2] Kft. Ten aanzien van deze afnemer heeft de Hongaarse belastingdienst echter op 8 april 2014 nadere informatie verstrekt (zie bijlage 19 bij het nader stuk van belanghebbende van 10 april 2018), waarvan een deel is weergegeven onder 5.2 van het rapport van 10 maart 2016 (zie 2.3). Op basis van hetgeen door haar statutair vertegenwoordiger, [naam 1] , is verklaard acht het Hof aannemelijk dat ook deze vennootschap kan worden aangemerkt als een missing trader en dat [naam 1] heeft gefungeerd als stroman.

[BV 1] D.O.O

5.32.Tevens ontbreekt in dit schema de naam van [BV 1] D.O.O., waaraan in 2015 voor circa € 5.000.000 is geleverd door belanghebbende. Ter zaken van deze vennootschap is aanvullende informatie overgelegd door de inspecteur (zie het nader stuk van de inspecteur van 12 april 2018, bijlage 2, blz. 5). In een toelichting wordt vermeld:

“The good was transported directly to the customers of the [BV 1] d.o.o Hungarian Branch ( [kft 8] Kft, [kft 7] Kft.) to the address (…) The [BV 1] d.o.o Hungarian Branch indicated the acquisitions from the Dutch company, but they reduced the payable tax with fictious invoices.”

Op grond van deze informatie acht het Hof aannemelijk dat ook [BV 1] D.O.O, de positie van missing trader in de keten heeft ingenomen onder gebruik making van de hiervoor beschreven cross-invoicing methodiek.

[kft 1] Kft.

5.33.Anders dan de rechtbank (zie r.o. 31), is het Hof van oordeel dat dit evenzeer geldt voor de leveringen aan [kft 1] Kft. Dat ten aanzien van deze vennootschap geen inlichtingen zouden zijn ingewonnen bij de Hongaarse belastingdienst, is door de inspecteur in hoger beroep gemotiveerd betwist. Door de Hongaarse belastingdienst is geconstateerd dat in de periode 14 september 2009 tot 2 augustus 2010 [aandeelhouder 2] bedrijfsleider/directeur was van [kft 1] Kft. Het Hof ziet geen aanleiding om deze informatie in twijfel te trekken. De informatie komt namelijk overeen met het overzicht dat de Belastingdienst van [bestuurder] heeft ontvangen. Daarin wordt [aandeelhouder 2] vermeld als een directeur/contactpersoon van [kft 1] Kft (zie onderdeel 3.3.4. van het controlerapport). [aandeelhouder 2] was tevens aandeelhouder van belanghebbende in de periode 21 mei 2008 tot 2 februari 2012. De inspecteur heeft door het inbrengen van de bankafschriften die als bijlage 24 zijn gevoegd bij zijn hogerberoepschrift, bewezen dat in deze periode (2010 en 2011) de bestelling door [kft 1] Kft door middel van contante stortingen op de bankrekening van belanghebbende, verricht door [aandeelhouder 2] , werden betaald. Volgens de Hongaarse autoriteiten heeft [aandeelhouder 2] de fraudeketen mede ingericht.

5.34.De stelling van belanghebbende dat uit de SCAC-informatie (bijlage 22 bij het hogerberoepschrift) niet volgt dat sprake is van een mismatch omdat de informatie over de aangegeven bedragen (verwervingen) ontbreekt, wordt verworpen. In vak B1-3 van die bijlage is vermeld: ‘De verwervingen door mijn belastingplichtige komen niet overeen met de VIES informatie. Gelieve mij het bedrag mee te delen van de intracommunautaire leveringen aan mijn belastingplichtige door uw belastingplichtige’. Dit duidt op een mismatch. Op het schutblad is onder O6 bovendien vermeld dat aanleiding voor het verzoek was ‘vermoeden van fraude’. Dat het verzoek niet op het onderhavige tijdvak ziet (2010) brengt niet zonder meer mee dat deze informatie niet zou kunnen dienen als bewijs voor de door de inspecteur gestelde fraude in de keten in daarop volgende jaren (2011 e.v.). Hetgeen aan feiten en omstandigheden is gesteld en bewezen ten aanzien van de werkwijze in 2010, rechtvaardigt naar ’s Hofs oordeel het vermoeden dat die werkwijze ook in en na 2011 is gevolgd. Hetgeen door belanghebbende, in reactie op dit aan haar voorgehouden bewijsvermoeden is aangevoerd ter zitting bij het Hof, heeft dit vermoeden niet ontzenuwd.

Wist of had belanghebbende van de fraude in de keten kunnen weten?

5.35.Anders dan de rechtbank, is het Hof van oordeel dat belanghebbende had moeten weten van de btw-fraude. Er waren diverse feiten en omstandigheden die aanleiding gaven tot een verhoogde zorgplicht. Echter, in plaats van haar zorg te verhogen heeft belanghebbende haar bedrijfsvoering alsook het toezicht daarop, in wezen geheel uit handen gegeven. Zo heeft zij (1) laptops aan derden ter beschikking gesteld met daarop door haar geïnstalleerde software, waarmee ongelimiteerd inkopen op haar naam en voor haar rekening konden worden gedaan op de bloemenveilingen in Aalsmeer en Naaldwijk, zonder dat belanghebbende zicht had of kon hebben wie op haar naam inkopen deed, heeft zij (2) de inloggegevens van haar twee Hongaarse bankrekeningen uit handen gegeven aan een derde ( [naam 2] ), zodat zij geen zicht meer had op het betalingsverkeer dat plaatsvond via deze rekeningen, en (3) liet zij het transport van de bloemen en planten geheel over aan de oom van [bestuurder] , de heer [aandeelhouder 1] .

5.36.Feitelijk hield belanghebbende zich, zo heeft [bestuurder] verklaard, alleen bezig met ‘de logistiek’, waarvoor zij een commissie van 8% rekende. Aldus heeft belanghebbende haar zorgplicht ernstig verzaakt. Ter toelichting van dit oordeel dienen de navolgende feiten en omstandigheden, die niet dan wel onvoldoende gemotiveerd door belanghebbende zijn weersproken.

  • [bestuurder] heeft verklaard twee laptops in gebruik te hebben gegeven aan personen in Hongarije; ‘De personen die daar gebruik van maken ken ik niet persoonlijk’, aldus [bestuurder] (hogerberoepschrift, bijlage 25). Op deze laptops had [bestuurder] software laten installeren waarmee bestellingen op naam van belanghebbende konden worden gedaan. Deze bestellingen en betalingen gingen volledig buiten [bestuurder] om, zo heeft hij verklaard. (zie 3.4.2. van het controlerapport).
  • Volgens [bestuurder] heeft hij de inlogcodes van de Hongaarse bankrekeningen van belanghebbende aan de [naam 2] gegeven. Wat [naam 2] met die codes heeft gedaan is hem niet bekend. [bestuurder] heeft verklaard zelf nooit geld te hebben overgemaakt van deze Hongaarse bankrekening (zie 3.4.6. van het controlerapport).
  • Betalingen voor bestellingen die werden geplaatst via de voormelde ‘Hongaarse laptops’ werden door een tussenpersoon van een Hongaars bedrijf contant gestort op de Hongaarse bankrekening van belanghebbende en vervolgens doorgestort op de depotrekening van de bloemenveiling (zie 3.4.6. van het controlerapport).
  • [bestuurder] heeft verklaard dat als een afnemer ‘stopte’, deze zelf met een nieuwe afnemer kwam die alle verplichten van de oude afnemer overnam. [bestuurder] vond dit, zo heeft hij verklaard, ‘merkwaardig’ maar heeft daarin geen aanleiding gezien om zijn toezicht op de (betrouwbaarheid van de) afnemers te intensiveren (zie 3.3.4. en 4.2.2. van het controlerapport).
  • Het vervoer van de bloemen werd, zo is door [bestuurder] verklaard, volledig geregeld en betaald vanuit Hongarije. Belanghebbende hield hierop geen toezicht (zie 4.2.2. van het controlerapport);
  • Van nagenoeg alle Hongaarse bedrijven waaraan belanghebbende heeft geleverd, is het VAT-nummer ingetrokken wegens (vermoeden van) betrokkenheid bij btw-fraude (zie 3.2. van het controlerapport).
  • De afnemers van belanghebbende volgden als gevolg van die intrekkingen elkaar snel op (zie de zogenoemde trapstructuur zoals weergegeven in 3.2. van het controlerapport). Dit is een aanwijzing voor fraude in de keten.
  • [bestuurder] kreeg ‘vanuit Hongarije’ per e-mail door voor wie hij de factuur moest opmaken (zie 3.3.4. van het controlerapport). Dit wijkt af van een gebruikelijke handelswijze.
  • De bloemen die belanghebbende inkocht werden doorgaans verkocht voor een zelfde bedrag (er was dus geen winstopslag); de winst van belanghebbende bestond uit een commissie van 8% (zie 3.4.1. van het controlerapport). Dit terwijl de positie van belanghebbende niet vergelijkbaar is met die van een commissionair. Gesteld noch gebleken is dat belanghebbende ‘in opdracht handelde’; personen die [bestuurder] ‘niet persoonlijk’ kende verrichtten aankopen van bloemen op de veiling van Aalsmeer op naam en voor rekening van belanghebbende.
  • Tot medio 2013 zijn er in de administratie van belanghebbende geen afgetekende/afgestempelde cmr’s aangetroffen. Vanaf medio 2013 zijn wel afgetekende cmr’s aangetroffen maar in die gevallen kwamen het afleveradres en de vestigingsplaats van de afnemer niet overeen (zie 3.4.5. van het controlerapport).
  • [bestuurder] heeft verklaard dat met elke Hongaarse afnemer een contract is opgemaakt. Hij heeft aan de controleambtenaren echter maar twee contracten ter beschikking kunnen stellen. In deze contracten worden geen namen van personen genoemd (alleen de desbetreffende bedrijven). Meer contracten konden niet ter beschikking worden gesteld daar deze steeds na verloop van tijd werden verwijderd (zie 3.4.3. van het controlerapport). Belanghebbende heeft daarvoor geen verklaring gegeven.
  • Bij een aantal facturen waarop bij ‘debtor’ de toevoeging [kft 7] staat, zijn de daarbij behorende vervoersbescheiden aangetroffen. Hierop staat een stempel voor ontvangst van de goederen van het bedrijf [kft 7] Kft. Dit was geen afnemer van belanghebbende (zie 3.4.3. van het controlerapport).
  • [aandeelhouder 3] (aandeelhouder/bestuurder van belanghebbende in de periode 13 januari 2010 – 2 februari 2012) heeft verklaard dat zij ervan op de hoogte was dat de bestellingen bestemd waren voor het Hongaarse bedrijf [kft 8] Kft. Deze afnemer wordt door de Hongaarse belastingdienst beschouwd als een werkelijke afnemer van belanghebbende (zie 3.3.3. van het controlerapport).
  • Bij een aantal afnemers/missing traders waaraan belanghebbende heeft geleverd waren personen betrokken die ook (nauw) betrokken waren (geweest) bij belanghebbende. Het betreft de heren [aandeelhouder 2] en [naam 2] en mevrouw [aandeelhouder 3] .
  • Statutair vertegenwoordiger van [kft 8] Kft is de heer [naam 2] . Sinds 2 februari 2012 zijn de aandelen in belanghebbende eigendom van [ltd] Ltd. ( [plaats 2] ). [naam 2] , is de Ultimate Beneficial Owner van [ltd] Ltd. (zie 2.2. van het controlerapport). [naam 2] had toegang tot de Hongaarse bankrekeningen van belanghebbende, hij beschikte over de inlogcodes via [bestuurder] (zie 5.2 van het controlerapport). [aandeelhouder 3] heeft verklaard dat zij heeft gewerkt voor het bedrijf [kft 1] Kft, van welke onderneming [naam 2] bedrijfsleider was (zie 3.3.1. van het controlerapport). [bestuurder] heeft verklaard dat [naam 2] de persoon is die bepaalt wat er gebeurt en wie de beschikking krijgt over de computers van belanghebbende in Hongarije. [naam 2] heeft volgens een verklaring van [bestuurder] bepaald dat [aandeelhouder 3] bij belanghebbende op de loonlijst werd geplaatst.
  • Door de Hongaarse belastingdienst is geconstateerd dat in de periode 14 september 2009 tot 2 augustus 2010 [aandeelhouder 2] bedrijfsleider van [kft 1] Kft was. Deze informatie komt overeen met het overzicht dat de belastingdienst van [bestuurder] heeft ontvangen (zie onderdeel 3.3.4. van het controlerapport). [aandeelhouder 2] was tevens aandeelhouder van belanghebbende in de periode van 21 mei 2008 tot 2 februari 2012. Bestellingen door [kft 1] Kft werden door middel van contante stortingen, verricht door [aandeelhouder 2] op de bankrekeningen van belanghebbende, betaald. Volgens de Hongaarse autoriteiten heeft [aandeelhouder 2] de fraudeketen mede ingericht.
  • [aandeelhouder 2] is getrouwd geweest met [aandeelhouder 3] die – samen met haar (ex) echtgenoot – aandeelhouder/bestuurder van belanghebbende was in de periode 13 januari 2010 tot en met 2 februari 2012.
  • [aandeelhouder 3] is volgens informatie van de Hongaarse belastingdienst werkneemster geweest van i) [kft 9] Kft, ii) [kft 1] Kft. en iii) [kft 8] Kft; alle drie afnemers van belanghebbende (waarvoor is gecorrigeerd) en missing traders zijn gebleken. [aandeelhouder 3] staat daarnaast ook bij belanghebbende op de loonlijst. [aandeelhouder 3] heeft verklaard dat zij in haar tijd als werkneemster van belanghebbende in opdracht van klanten bij de veiling bloemen en planten inkocht. Die opdrachten ontving zij per e-mail, deze e-mails heeft zij telkens na een maand weggegooid.

5.37.Belanghebbende treft het verwijt dat zij geen enkel toezicht heeft gehouden op de uit haar naam door derden gedane bestellingen en betalingen, noch op het transport van de bloemen/planten waarop de onderhavige correcties betrekking hebben. Zij heeft zichzelf, al dan niet bewust, in een positie gemanoeuvreerd waarin zij in wezen de bedrijfsvoering uit handen heeft gegeven aan derden en tegelijkertijd geen (toe)zicht hield op het handelen van die derden. Daardoor heeft zij de fraude in de keten niet opgemerkt, laat staan in reactie daarop passende maatregelen getroffen. Dat de afnemers toentertijd beschikten over een geldig btw-nummer, is niet voldoende om anders te oordelen. Door haar handelwijze had belanghebbende zelfs de meest evidente signalen van fraude, niet kunnen onderkennen. En dat valt haar aan te rekenen. Door haar handelen/nalaten heeft de fraude in de keten jarenlang voortgang kunnen vinden en heeft de Hongaarse belastingdienst veel btw-inkomsten gederfd. In elk geval kan niet worden gezegd dat belanghebbende alles heeft gedaan wat redelijkerwijs van haar verwacht mocht worden. Derhalve kwalificeert zij niet als een ondernemer te goeder trouw en moet haar het recht op aftrek van voorbelasting worden geweigerd (vgl. HvJ 6 juli 2006, C-439/04 en C-440/04, Kittel en Recolta , r.o. 55-59 en HvJ 6 september 2012, C-273/11, Mecsek-Gabona , r.o. 47, 50 en met name 54).

5.38.Dat belanghebbende geen waarschuwing van de inspecteur heeft ontvangen, doet aan het voorstaande niet af. Het is immers aan belanghebbende om voldoende zorgvuldigheid te betrachten.

Neutraliteitsbeginsel

5.39.

Belanghebbende voert aan dat uit de bewijsstukken waarnaar de inspecteur verwijst, niet kan worden opgemaakt of de omzetbelasting daadwerkelijk door de vermeende missing trader onbetaald is gebleven, zodat niet kan worden uitgesloten dat de onderhavige naheffingsaanslag cumuleert en is opgelegd in strijd met het neutraliteitsbeginsel. Het Hof is van oordeel dat de rechtbank in de overwegingen 41, 42 en 43 van haar uitspraak in zoverre op goede gronden tot een juist oordeel is gekomen. Het Hof neemt dit oordeel alsmede deze gronden over en maakt deze tot de zijne. In aanvulling daarop verwijst het Hof naar r.o. 28 van het arrest Bonik Eood4, waar is overwogen:

28. Of de over de vroegere of latere verkopen van de betrokken goederen verschuldigde btw al dan niet aan de schatkist is betaald, is niet van invloed op het recht van de belastingplichtige op aftrek van de voorbelasting. (…).

Hieruit leidt het Hof af dat de vraag of over de verkopen later in de keten al dan niet btw aan de schatkist is betaald, niet relevant is voor de beantwoording van de vraag of zijn leverancier, i.c. belanghebbende, recht op aftrek van voorbelasting heeft. Daarvoor is enkel van belang of aan de ter zake geldende voorwaarden, waaronder begrepen de goede trouw van degene die zich op dit recht beroept, is voldaan.

5.40.Voorts volgt uit het arrest van het HvJ 18 december 2014, C-131/13, Schoenimport “ Italmoda ”, r.o. 48, dat de kernfunctie van het recht op aftrek in de btw met het oog op de waarborg van volkomen belastingneutraliteit er niet aan de in de weg staat dat dat recht wordt geweigerd aan een belastingplichtige in geval van dat een deelnemer niet te goeder trouw is. Het beroep op het neutraliteitsbeginsel faalt derhalve.

Vergoeding immateriële schade

5.41.De door de rechtbank toegekende vergoeding van immateriële schade is in hoger beroep niet in geschil. De uitspraak van de rechtbank zal in zoverre worden bevestigd. In hoger beroep is de redelijke termijn niet overschreden, zodat voor die fase geen grond aanwezig is om een vergoeding van immateriële schade toe te kennen.

Slotsom

5.42.Het vorenstaande leidt tot de slotsom dat het hoger beroep van de inspecteur gegrond is. De uitspraak van de rechtbank dient te worden vernietigd.

6Kosten

Het Hof ziet geen aanleiding voor een veroordeling in de kosten van het geding op grond van artikel 8:75 in verbinding met artikel 8:108 van de Algemene wet bestuursrecht.

7Beslissing

Het Hof:

– vernietigt de uitspraak van de rechtbank, behoudens de beslissingen omtrent de immateriële schadevergoeding, de proceskosten en het griffierecht;

– verklaart het beroep ongegrond.

De uitspraak is gedaan door mrs. C.J. Hummel, voorzitter, B.A. van Brummelen en W.M.C. Schipper, leden van de belastingkamer, in tegenwoordigheid van mr. C. Lambeck als griffier. De beslissing is op 27 oktober 2020 uitgesproken en wordt openbaar gemaakt door publicatie op www.rechtspraak.nl.

Tegen deze uitspraak kunnen beide partijen binnen zes weken na de verzenddatum beroep in cassatie instellen bij de Hoge Raad der Nederlanden via het webportaal van de Hoge Raad www.hogeraad.nl.

Bepaalde personen die niet worden vertegenwoordigd door een gemachtigde die beroepsmatig rechtsbijstand verleent, mogen per post beroep in cassatie instellen. Dit zijn natuurlijke personen en verenigingen waarvan de statuten niet zijn opgenomen in een notariële akte. Als zij geen gebruik willen maken van digitaal procederen kunnen deze personen het beroepschrift in cassatie sturen aan de Hoge Raad der Nederlanden (belastingkamer), postbus 20303, 2500 EH Den Haag. Alle andere personen en gemachtigden die beroepsmatig rechtsbijstand verlenen, zijn in beginsel verplicht digitaal te procederen (zie www.hogeraad.nl).

Bij het instellen van beroep in cassatie moet het volgende in acht worden genomen:

1. bij het beroepschrift wordt een afschrift van deze uitspraak gevoegd;

2 – ( alleen bij procederen op papier) het beroepschrift moet ondertekend zijn;

3 – het beroepschrift moet ten minste het volgende vermelden:

a. de naam en het adres van de indiener;

b. de dagtekening;

c. een omschrijving van de uitspraak waartegen het beroep in cassatie is gericht;

d. de gronden van het beroep in cassatie.

Voor het instellen van beroep in cassatie is griffierecht verschuldigd. Na het instellen van beroep in cassatie ontvangt de indiener een nota griffierecht van de griffier van de Hoge Raad. In het cassatieberoepschrift kan de Hoge Raad verzocht worden om de wederpartij te veroordelen in de proceskosten.

Toelichting rechtsmiddelverwijzing

Per 15 april 2020 is digitaal procederen bij de Hoge Raad opengesteld. Niet-natuurlijke personen (daaronder begrepen publiekrechtelijke lichamen) en professionele gemachtigden zijn verplicht digitaal te procederen.
Wie niet verplicht is om digitaal te procederen, kan op vrijwillige basis digitaal procederen. Hieronder leest u hoe een cassatieberoepschrift wordt ingediend.

Digitaal procederen

Het webportaal van de Hoge Raad is toegankelijk via “Login Mijn Zaak Hoge Raad” op www.hogeraad.nl. Informatie over de inlogmiddelen vindt u op www.hogeraad.nl.

Niet in Nederland wonende of gevestigde partijen of professionele gemachtigden hebben in beginsel geen geschikt inlogmiddel en kunnen daarom niet inloggen in het webportaal. Zij kunnen zo lang zij niet over een geschikt inlogmiddel kunnen beschikken, per post procederen.

Per post procederen
Alleen bepaalde personen mogen beroep in cassatie instellen per post in plaats van via het webportaal. Zij mogen dit bovendien alleen als zij zonder een professionele gemachtigde procederen. Het gaat om natuurlijke personen die geen ondernemer zijn en verenigingen waarvan de statuten niet zijn opgenomen in een notariële akte.
Een professionele gemachtigde moet altijd digitaal procederen, ongeacht voor wie de gemachtigde optreedt. Degene die op papier mag procederen en dat ook wil, kan het beroepschrift in cassatie sturen aan de Hoge Raad der Nederlanden (belastingkamer), postbus 20303, 2500 EH Den Haag.

1 vgl. Hoge Raad 19 juni 2020, 18/03982, ECLI:NL:HR:2020:1044, r.o. 2.4.2 en 2.4.3.

2 Zie 5.36 (2e gedachtenstreepje)

3 Zie daarvoor Tabel II post a.6 bij de Wet OB.

4 Arrest van het HvJ van 6 december 2012, [zaak 9] , ECLI:EU:C:2012:774.

ECLI:NL:GHAMS:2020:2894

Scroll naar boven